HOME   LIST
‹–   –›

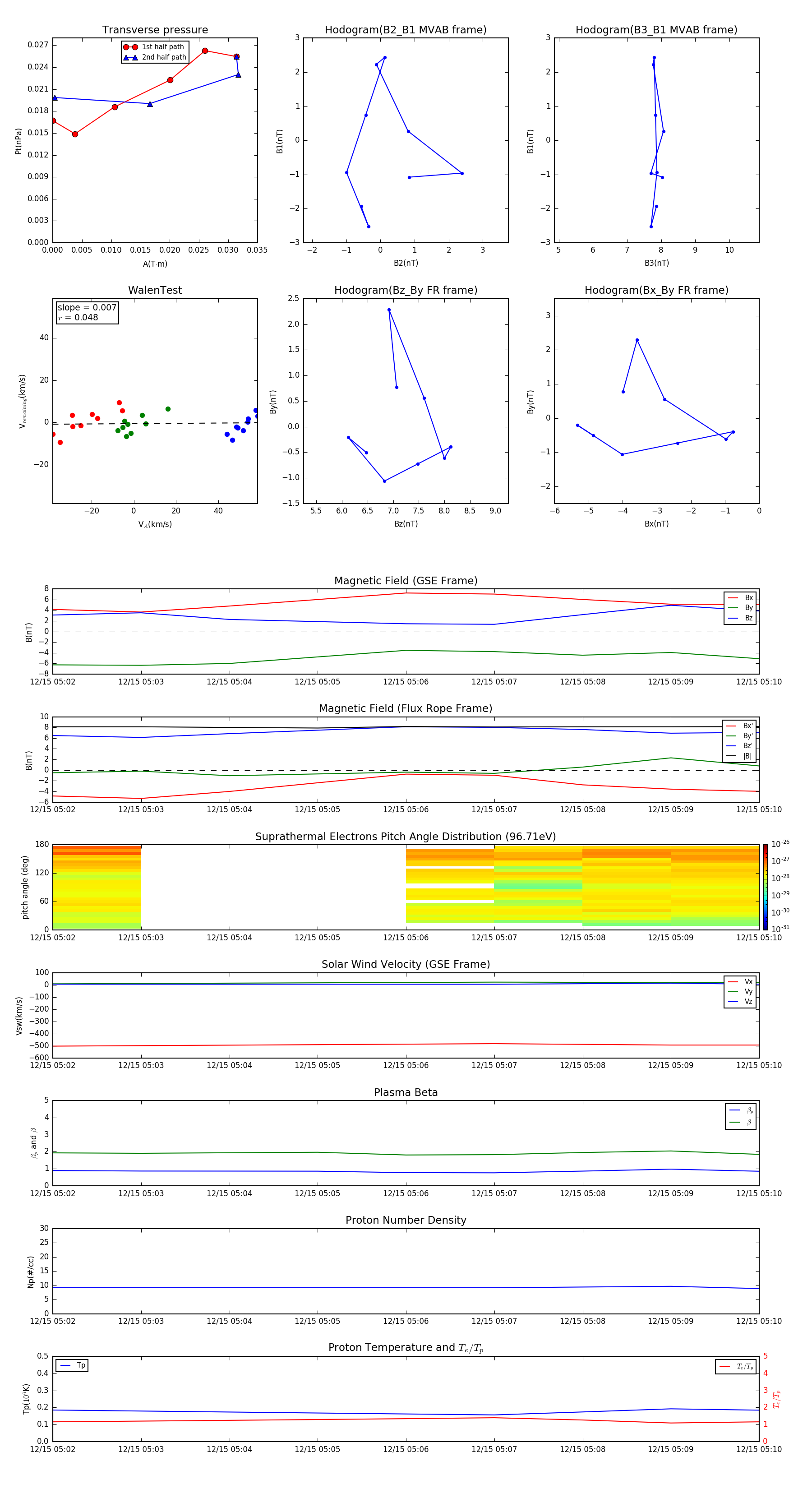
Flux Rope in 2015

Flux Rope Event 2015-12-15 05:02 ~ 2015-12-15 05:10 (9 minutes)


plot