HOME   LIST
‹–   –›

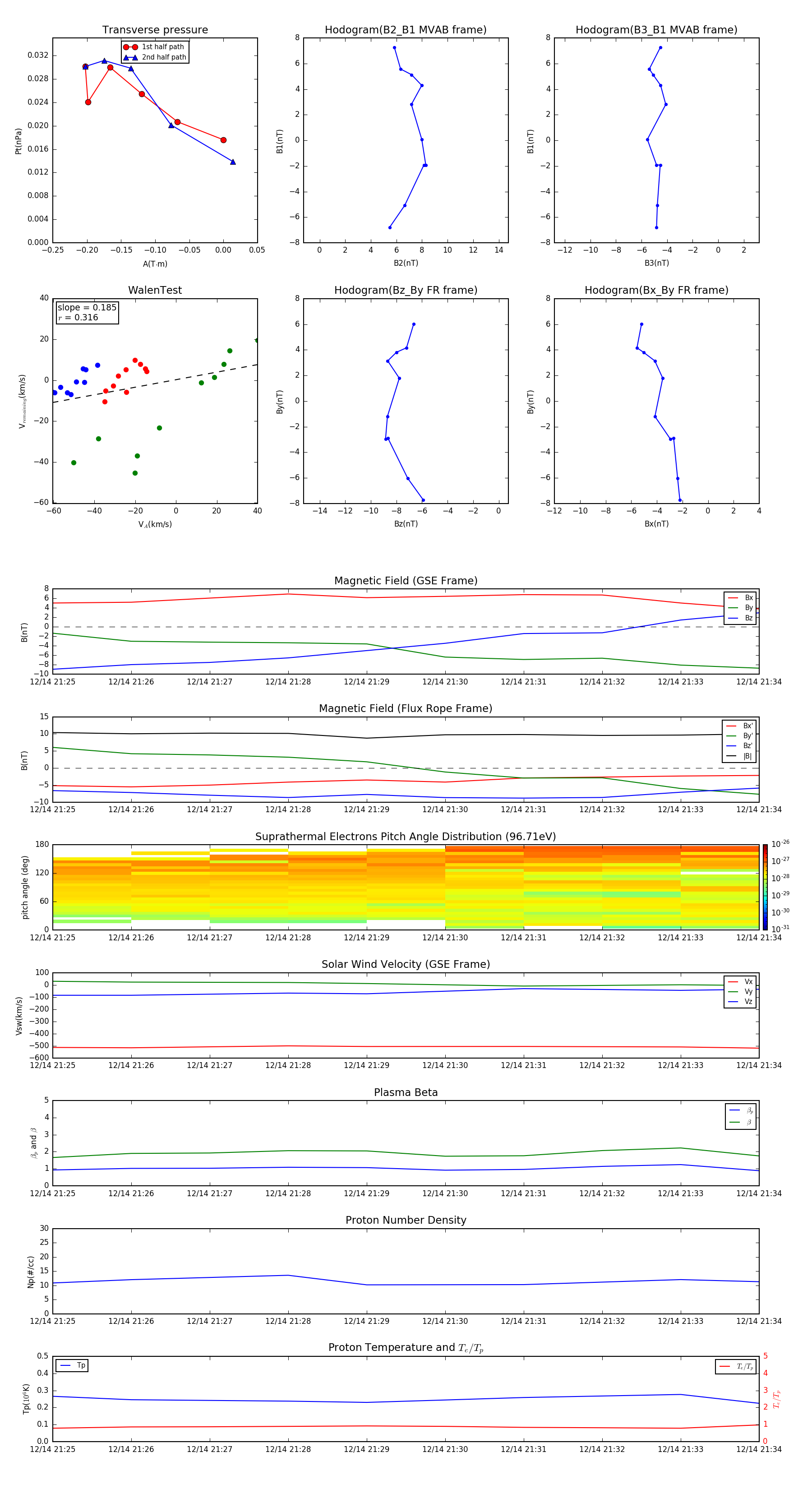
Flux Rope in 2015

Flux Rope Event 2015-12-14 21:25 ~ 2015-12-14 21:34 (10 minutes)


plot