HOME   LIST
‹–   –›

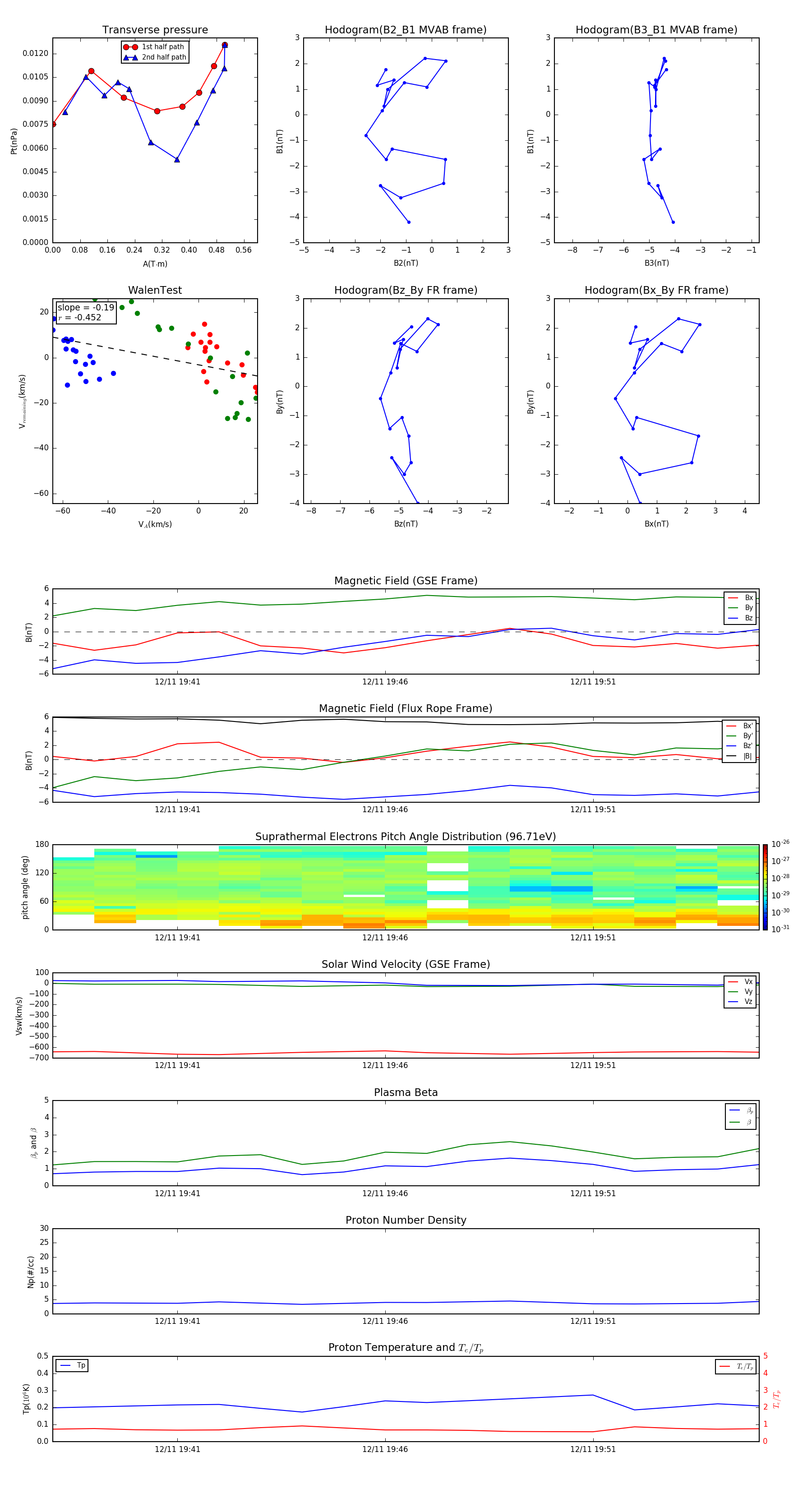
Flux Rope in 2015

Flux Rope Event 2015-12-11 19:38 ~ 2015-12-11 19:55 (18 minutes)


plot