HOME   LIST
‹–   –›

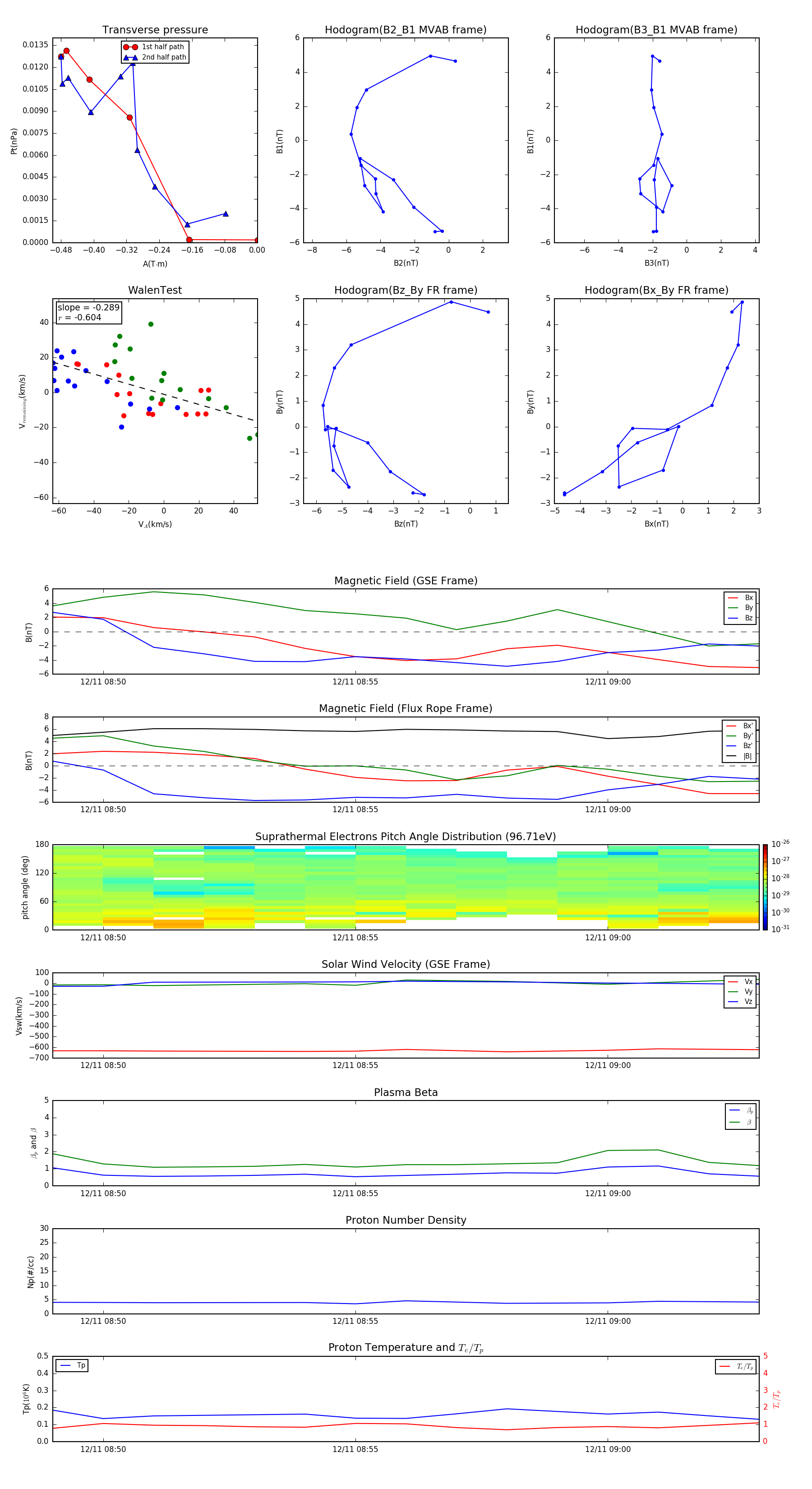
Flux Rope in 2015

Flux Rope Event 2015-12-11 08:49 ~ 2015-12-11 09:03 (15 minutes)


plot