HOME   LIST
‹–   –›

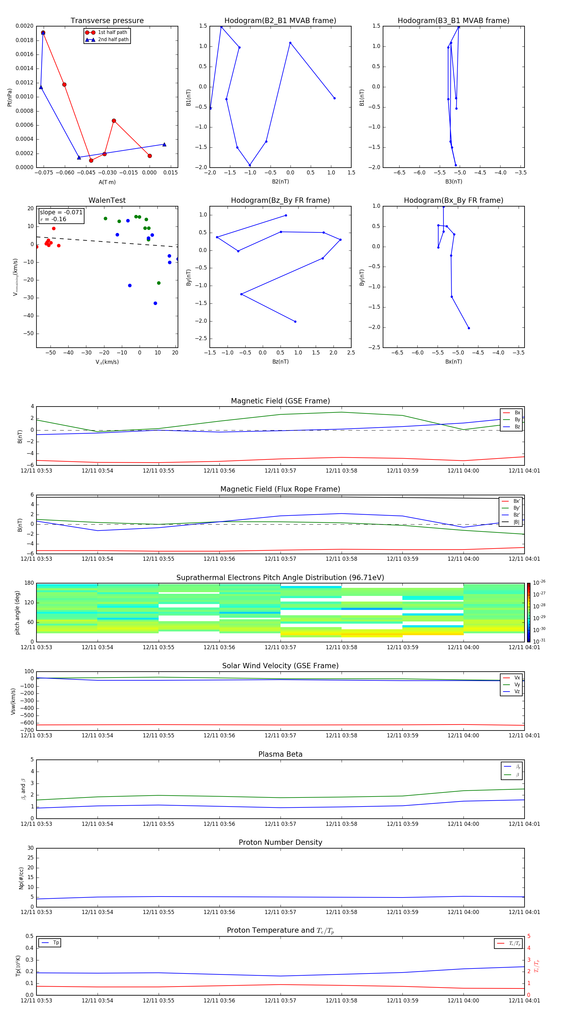
Flux Rope in 2015

Flux Rope Event 2015-12-11 03:53 ~ 2015-12-11 04:01 (9 minutes)


plot