HOME   LIST
‹–   –›

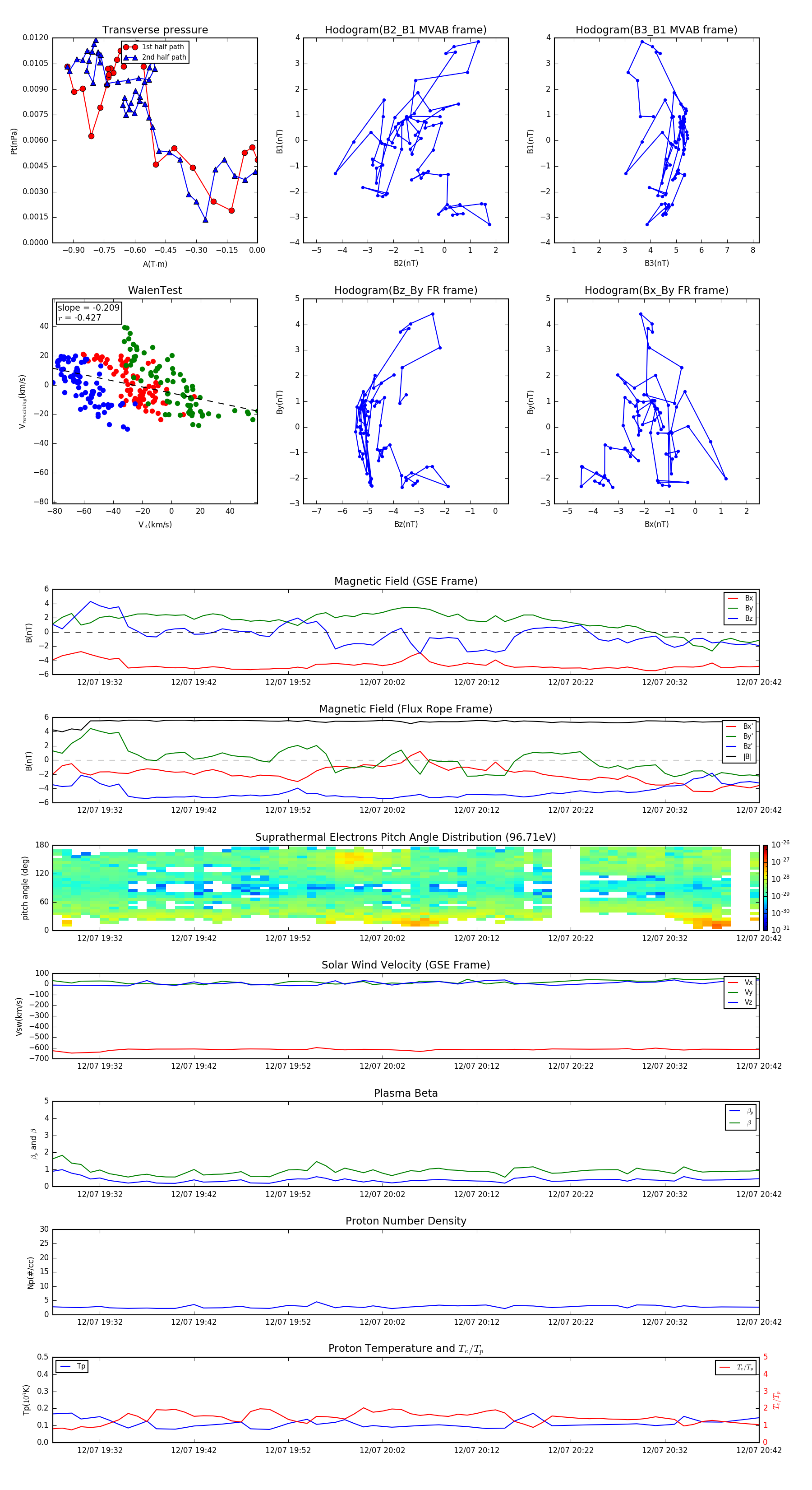
Flux Rope in 2015

Flux Rope Event 2015-12-07 19:27 ~ 2015-12-07 20:42 (76 minutes)


plot