HOME   LIST
‹–   –›

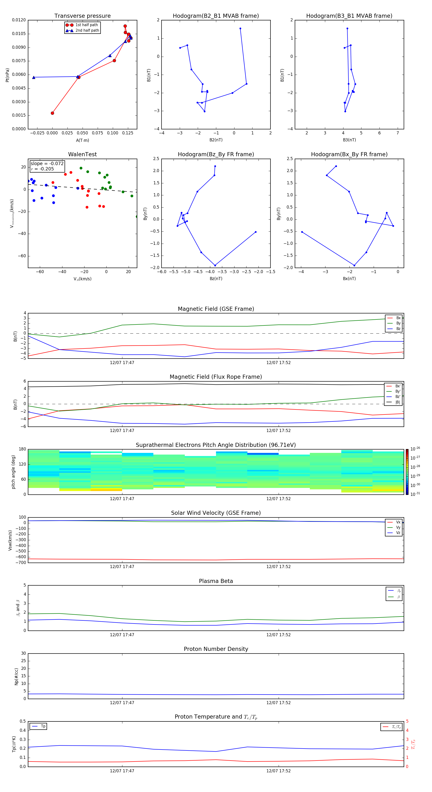
Flux Rope in 2015

Flux Rope Event 2015-12-07 17:44 ~ 2015-12-07 17:56 (13 minutes)


plot