HOME   LIST
‹–   –›

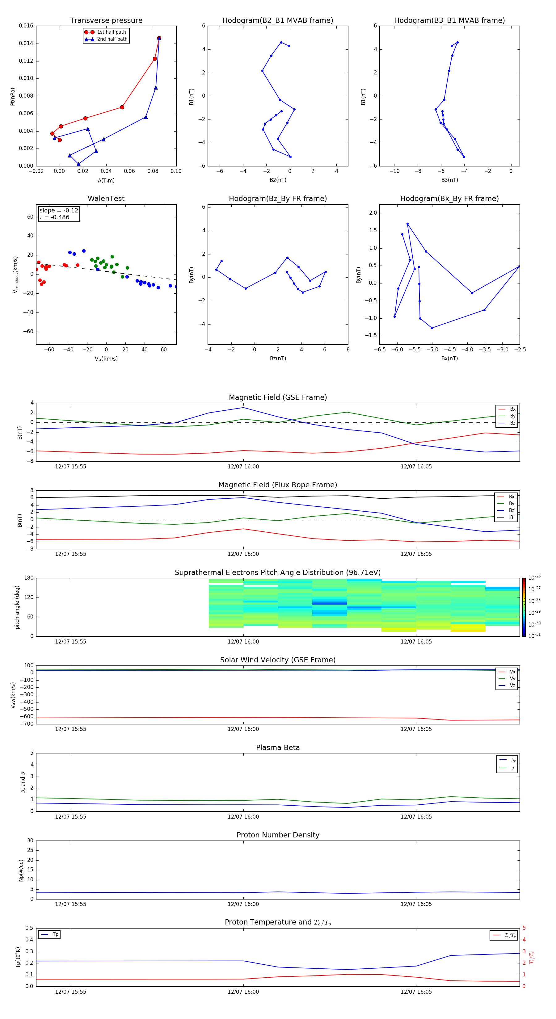
Flux Rope in 2015

Flux Rope Event 2015-12-07 15:54 ~ 2015-12-07 16:08 (15 minutes)


plot