HOME   LIST
‹–   –›

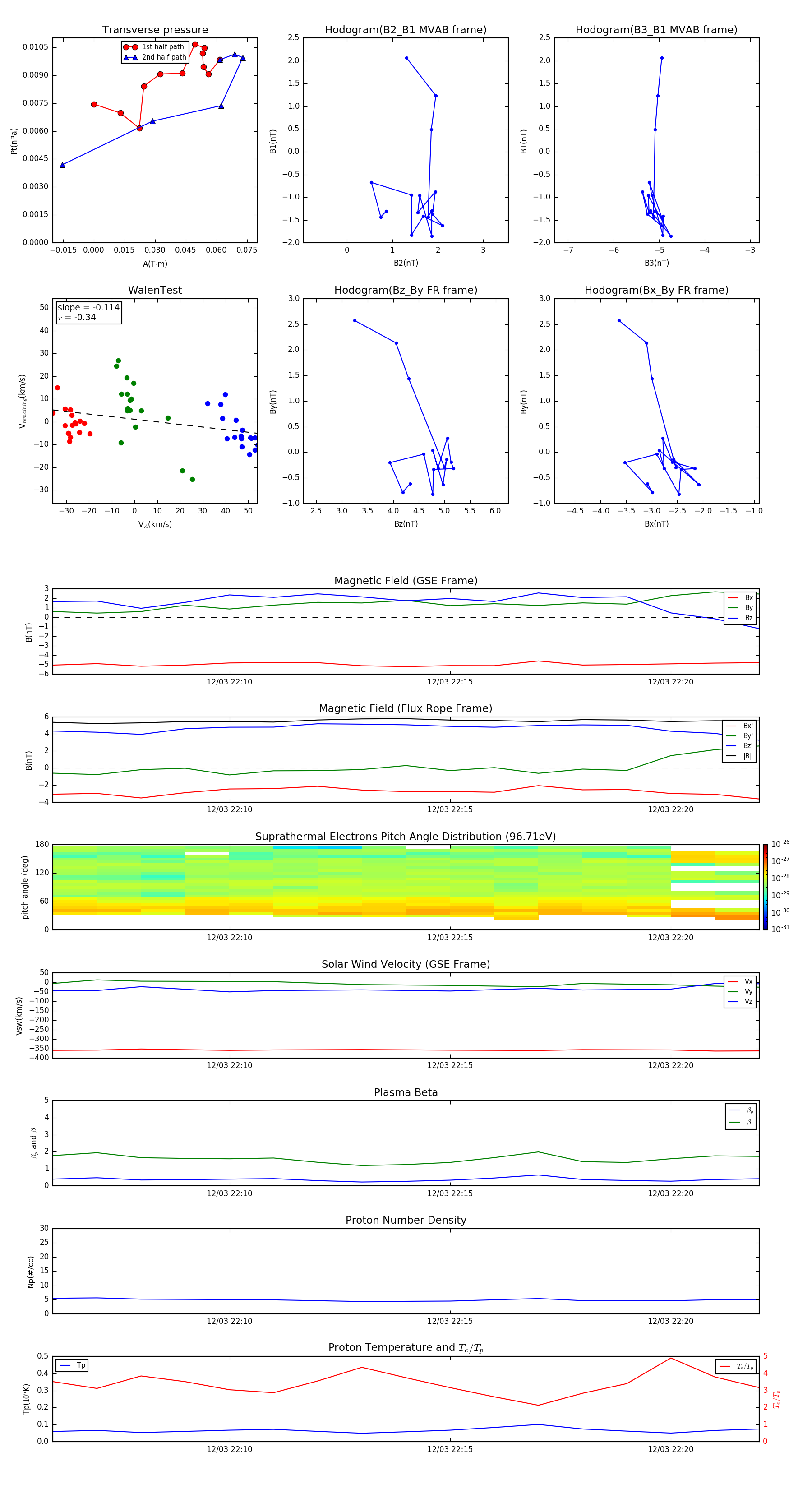
Flux Rope in 2015

Flux Rope Event 2015-12-03 22:06 ~ 2015-12-03 22:22 (17 minutes)


plot