HOME   LIST
‹–   –›

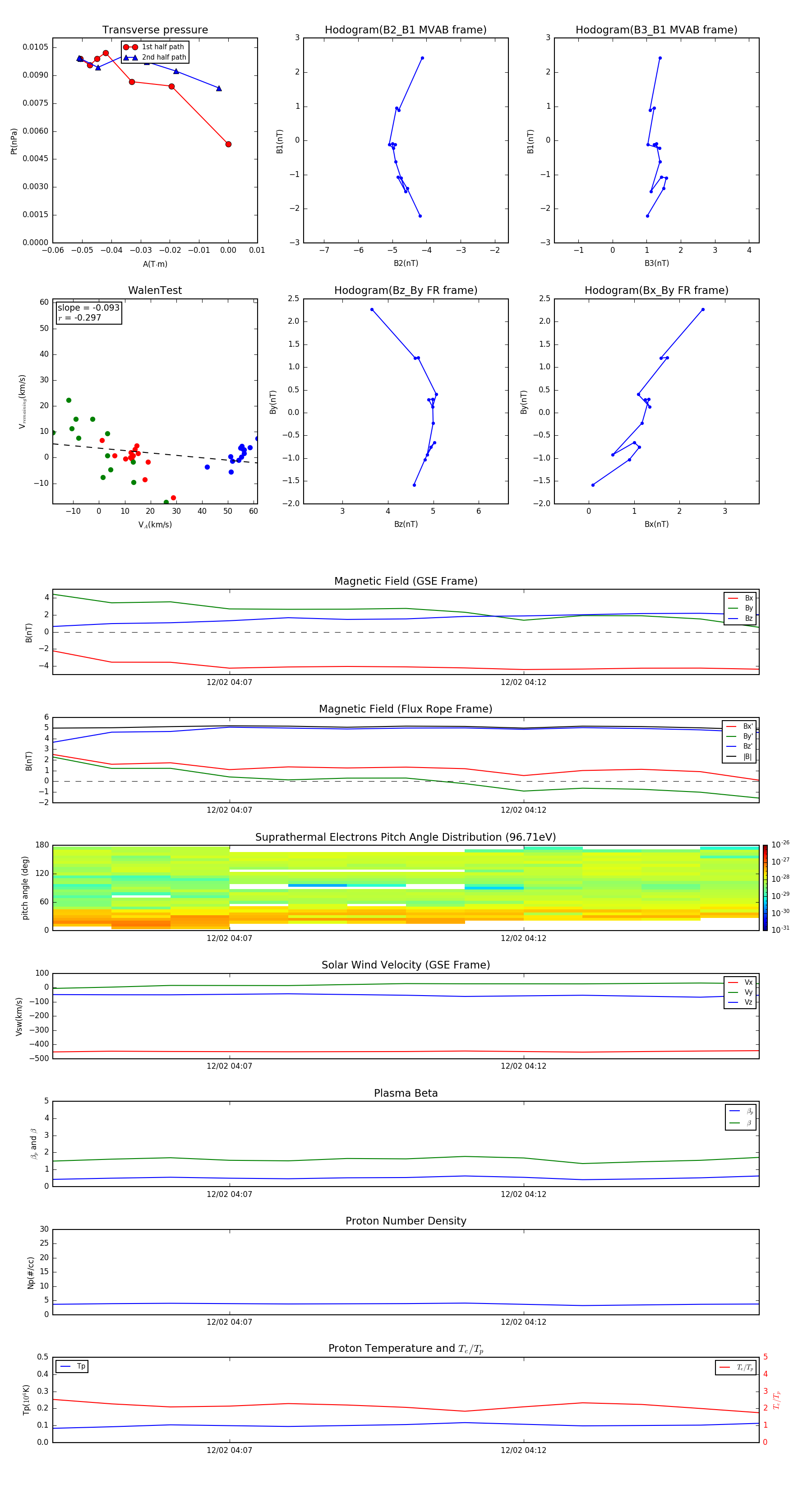
Flux Rope in 2015

Flux Rope Event 2015-12-02 04:04 ~ 2015-12-02 04:16 (13 minutes)


plot