HOME   LIST
‹–   –›

Flux Rope in 2015

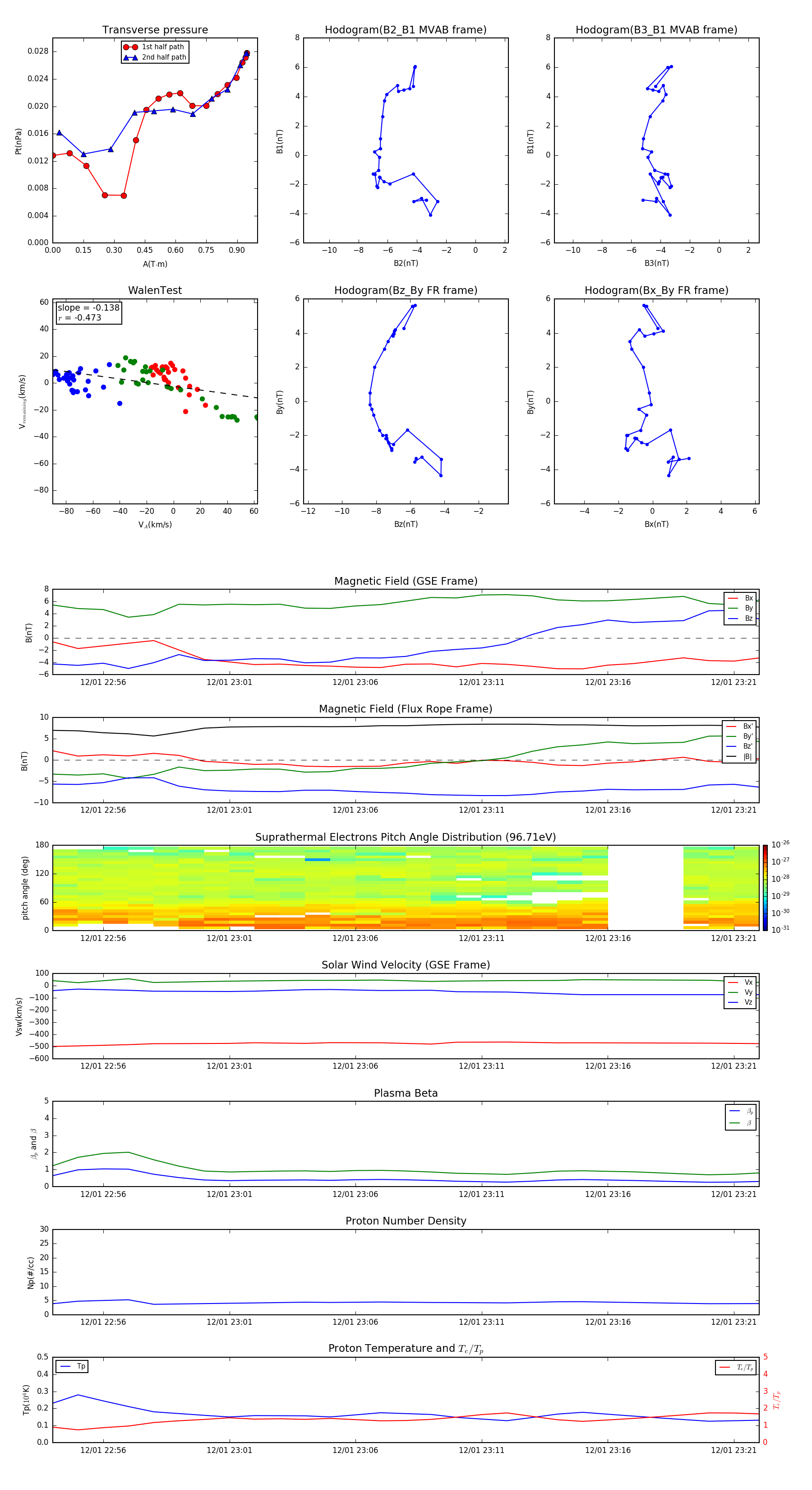
Flux Rope Event 2015-12-01 22:54 ~ 2015-12-01 23:22 (29 minutes)


plot