HOME   LIST
‹–   –›

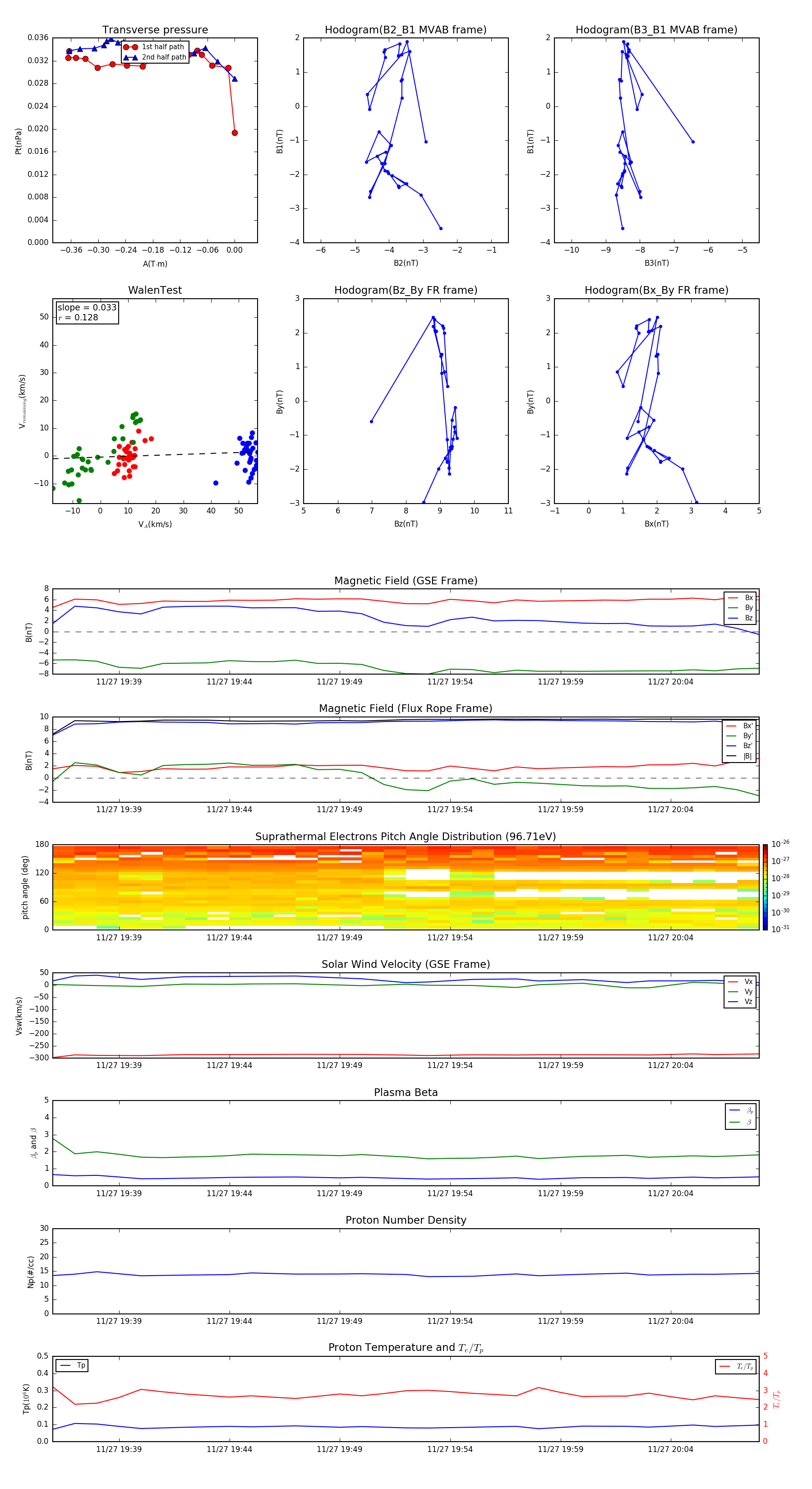
Flux Rope in 2015

Flux Rope Event 2015-11-27 19:36 ~ 2015-11-27 20:08 (33 minutes)


plot