HOME   LIST
‹–   –›

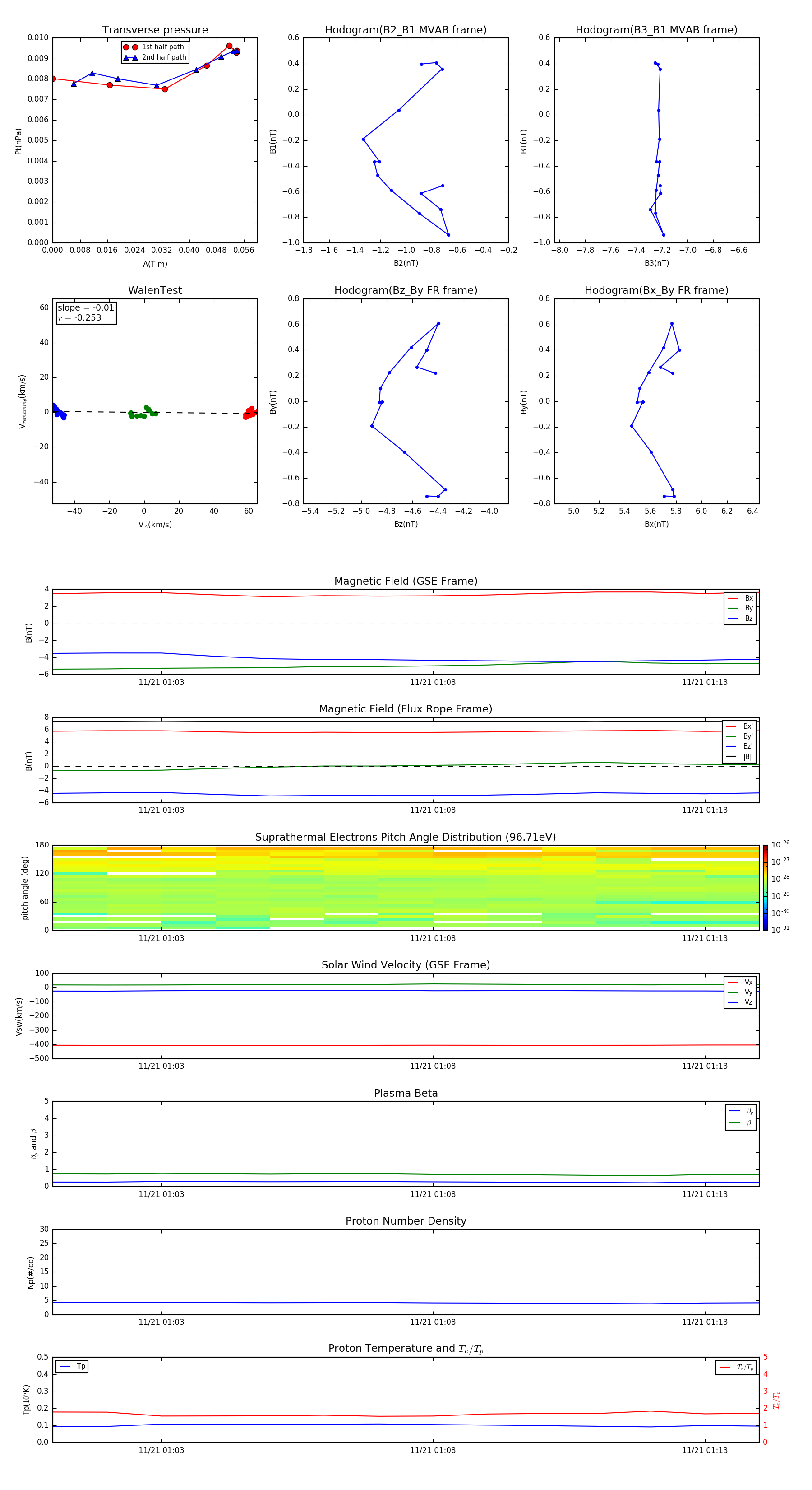
Flux Rope in 2015

Flux Rope Event 2015-11-21 01:01 ~ 2015-11-21 01:14 (14 minutes)


plot