HOME   LIST
‹–   –›

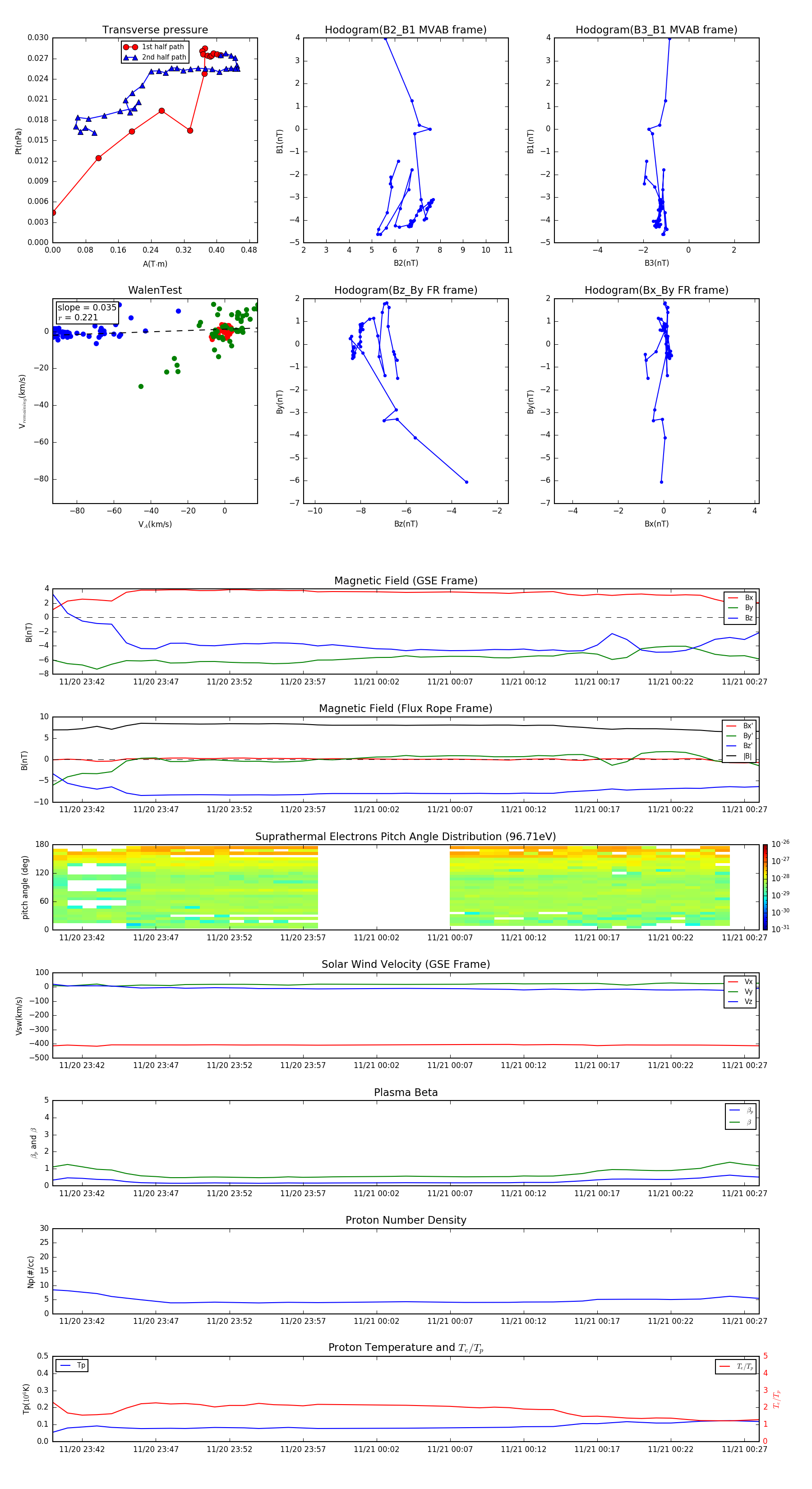
Flux Rope in 2015

Flux Rope Event 2015-11-20 23:40 ~ 2015-11-21 00:28 (49 minutes)


plot