HOME   LIST
‹–   –›

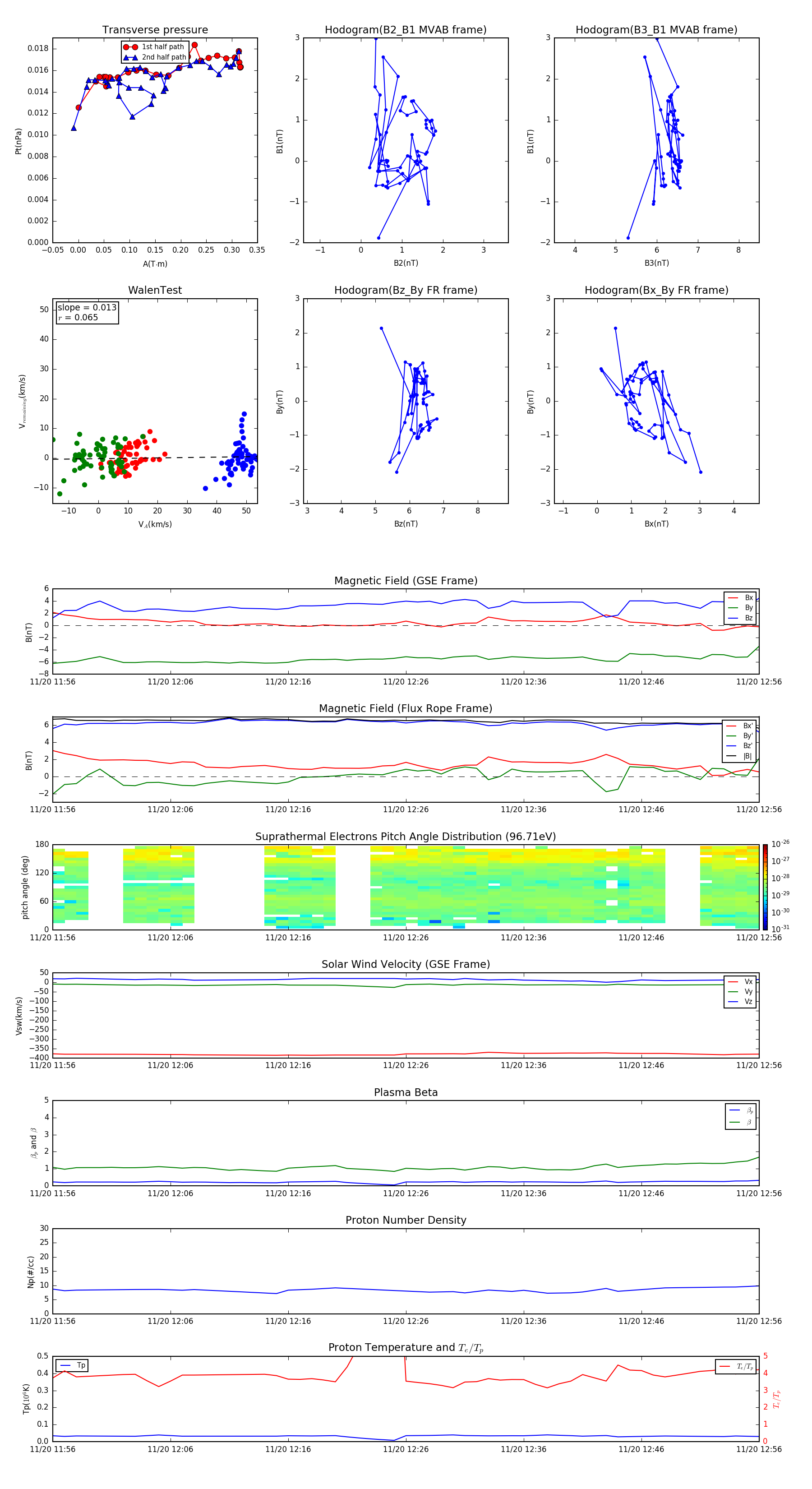
Flux Rope in 2015

Flux Rope Event 2015-11-20 11:56 ~ 2015-11-20 12:56 (61 minutes)


plot