HOME   LIST
‹–   –›

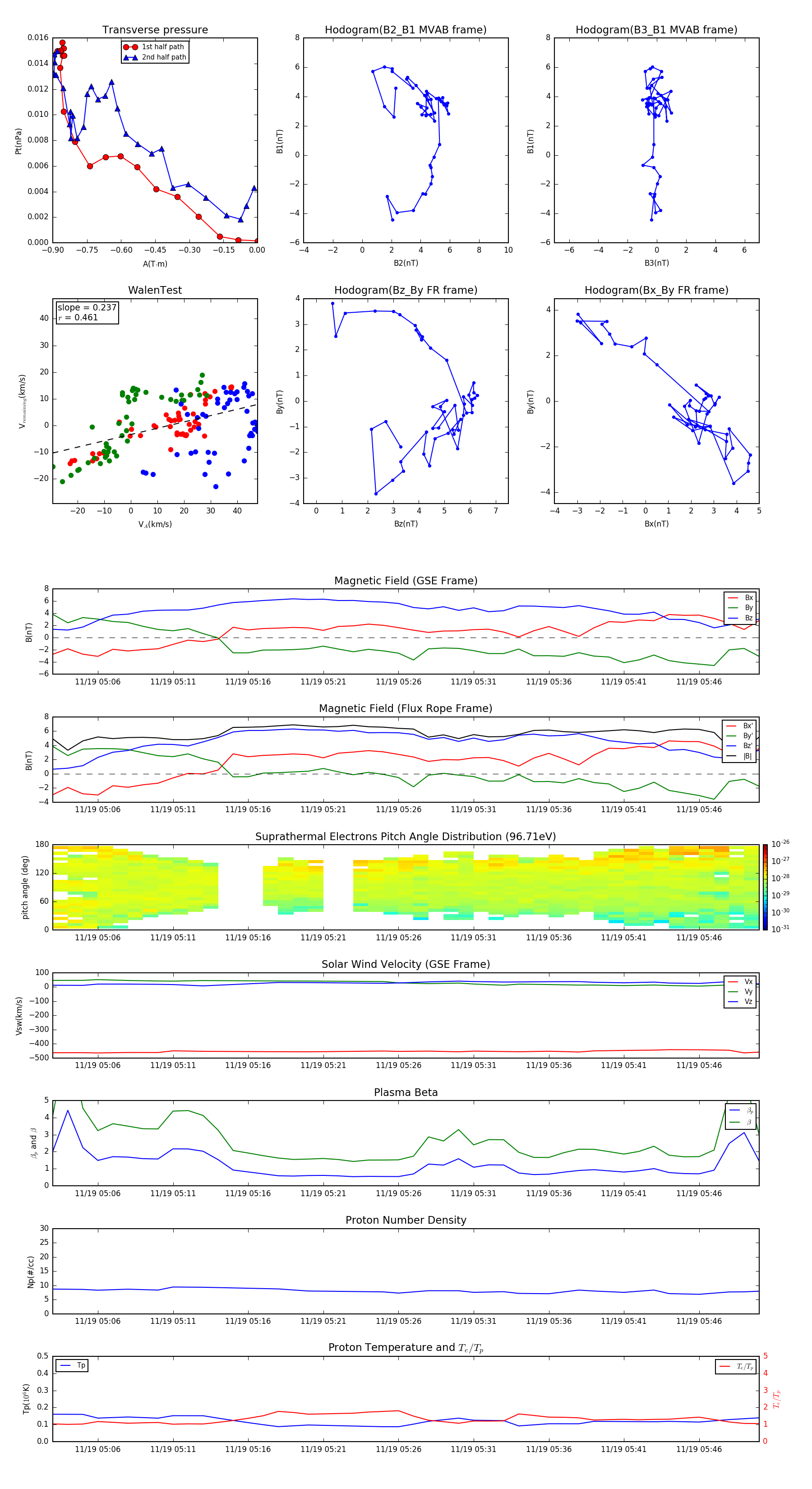
Flux Rope in 2015

Flux Rope Event 2015-11-19 05:03 ~ 2015-11-19 05:50 (48 minutes)


plot