HOME   LIST
‹–   –›

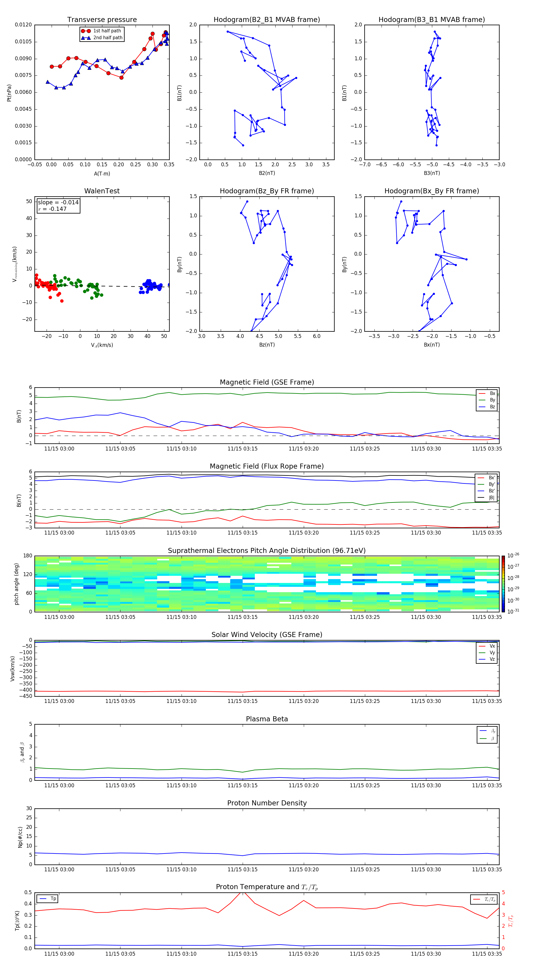
Flux Rope in 2015

Flux Rope Event 2015-11-15 02:58 ~ 2015-11-15 03:36 (39 minutes)


plot