HOME   LIST
‹–   –›

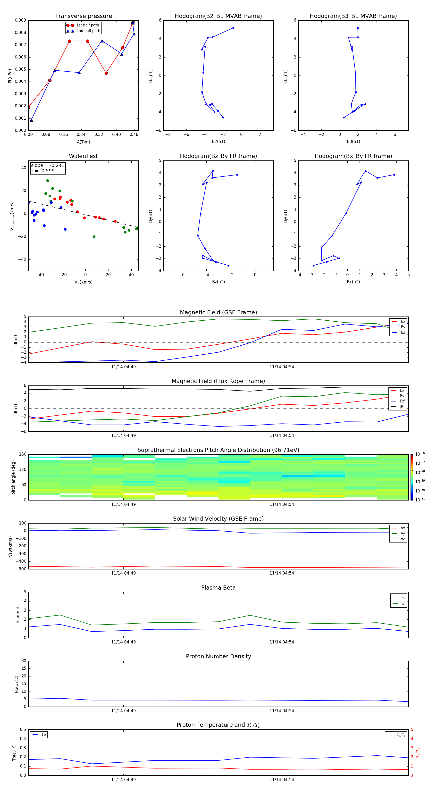
Flux Rope in 2015

Flux Rope Event 2015-11-14 04:46 ~ 2015-11-14 04:58 (13 minutes)


plot