HOME   LIST
‹–   –›

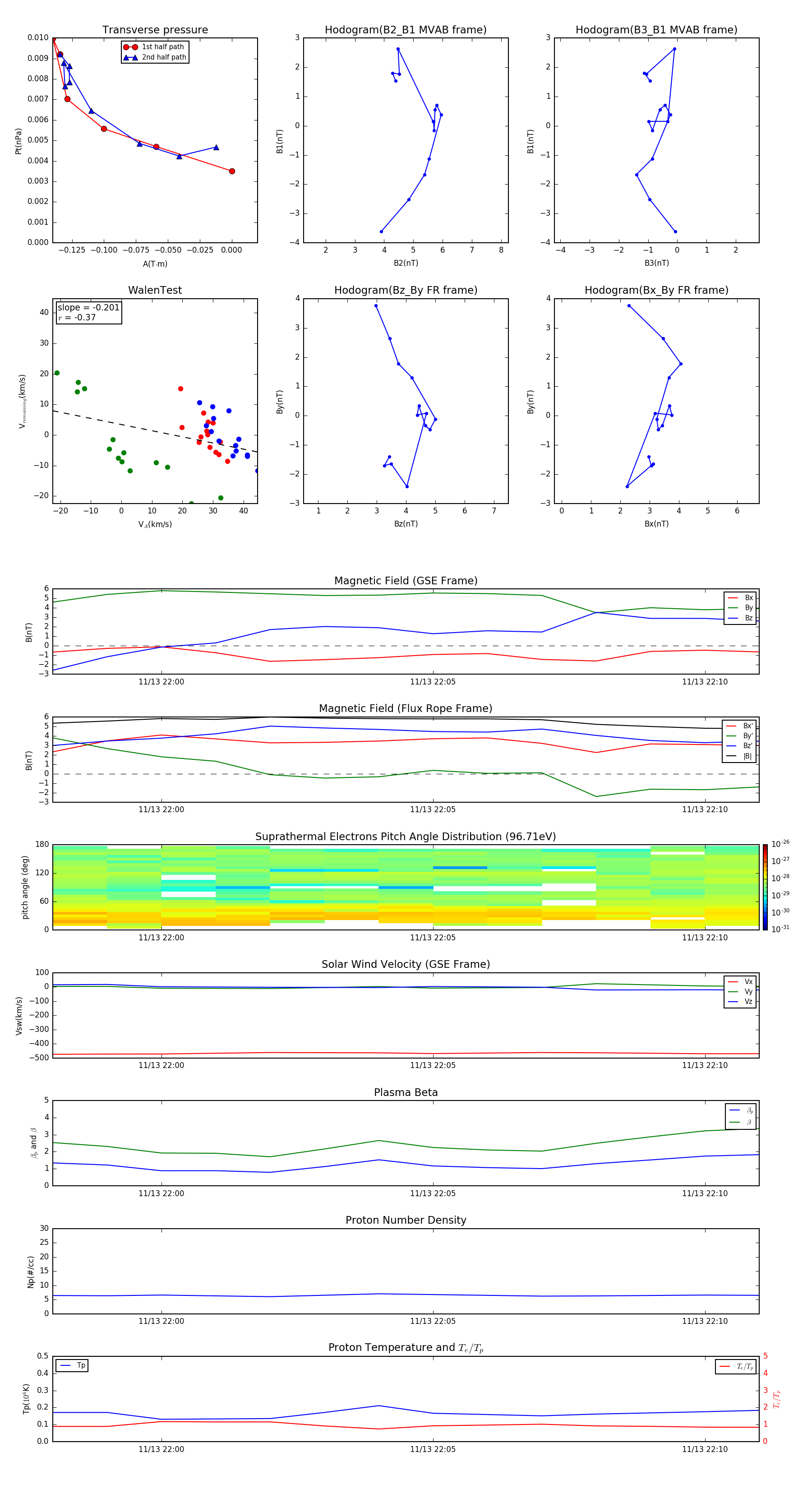
Flux Rope in 2015

Flux Rope Event 2015-11-13 21:58 ~ 2015-11-13 22:11 (14 minutes)


plot