HOME   LIST
‹–   –›

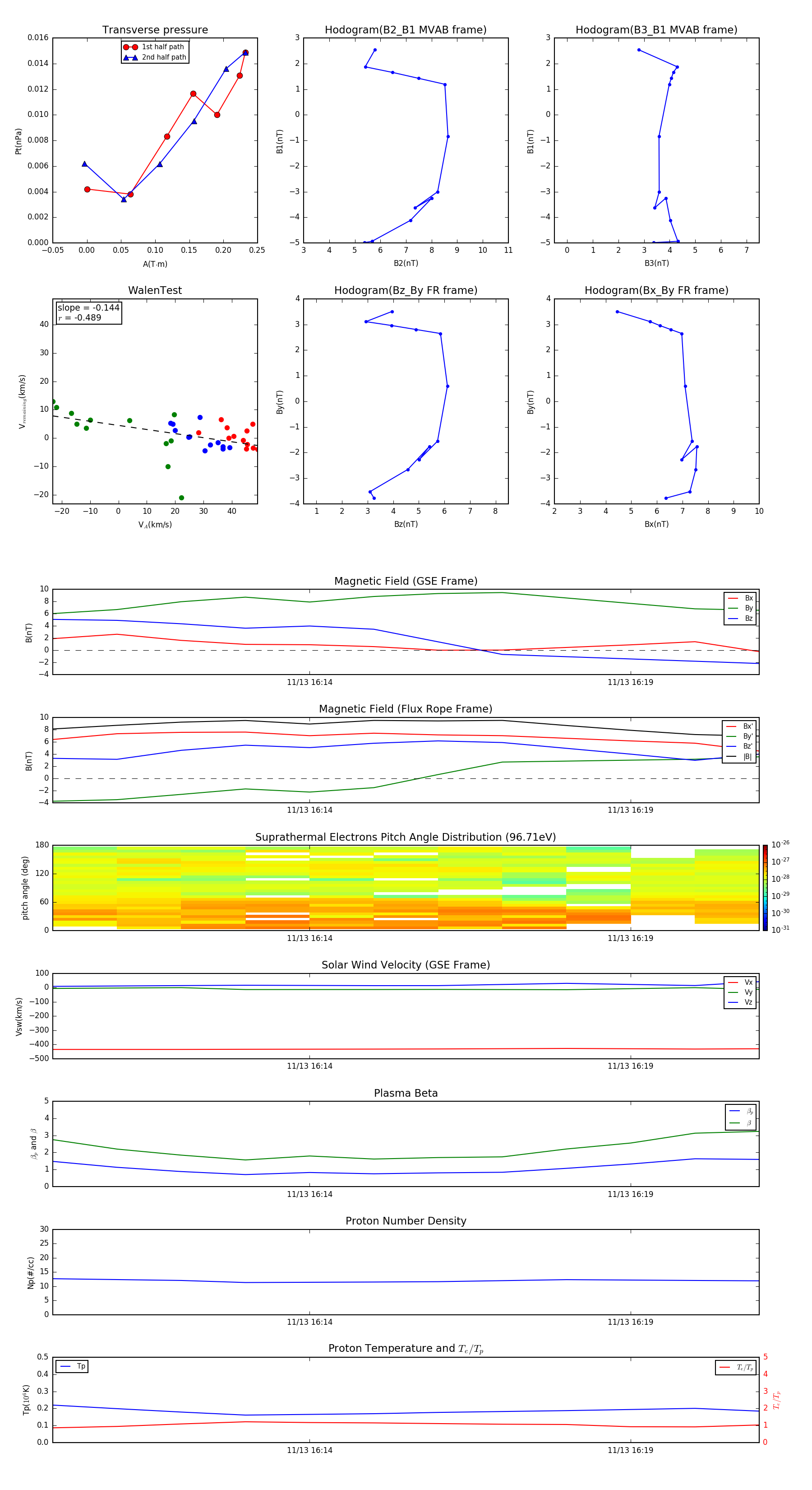
Flux Rope in 2015

Flux Rope Event 2015-11-13 16:10 ~ 2015-11-13 16:21 (12 minutes)


plot