HOME   LIST
‹–   –›

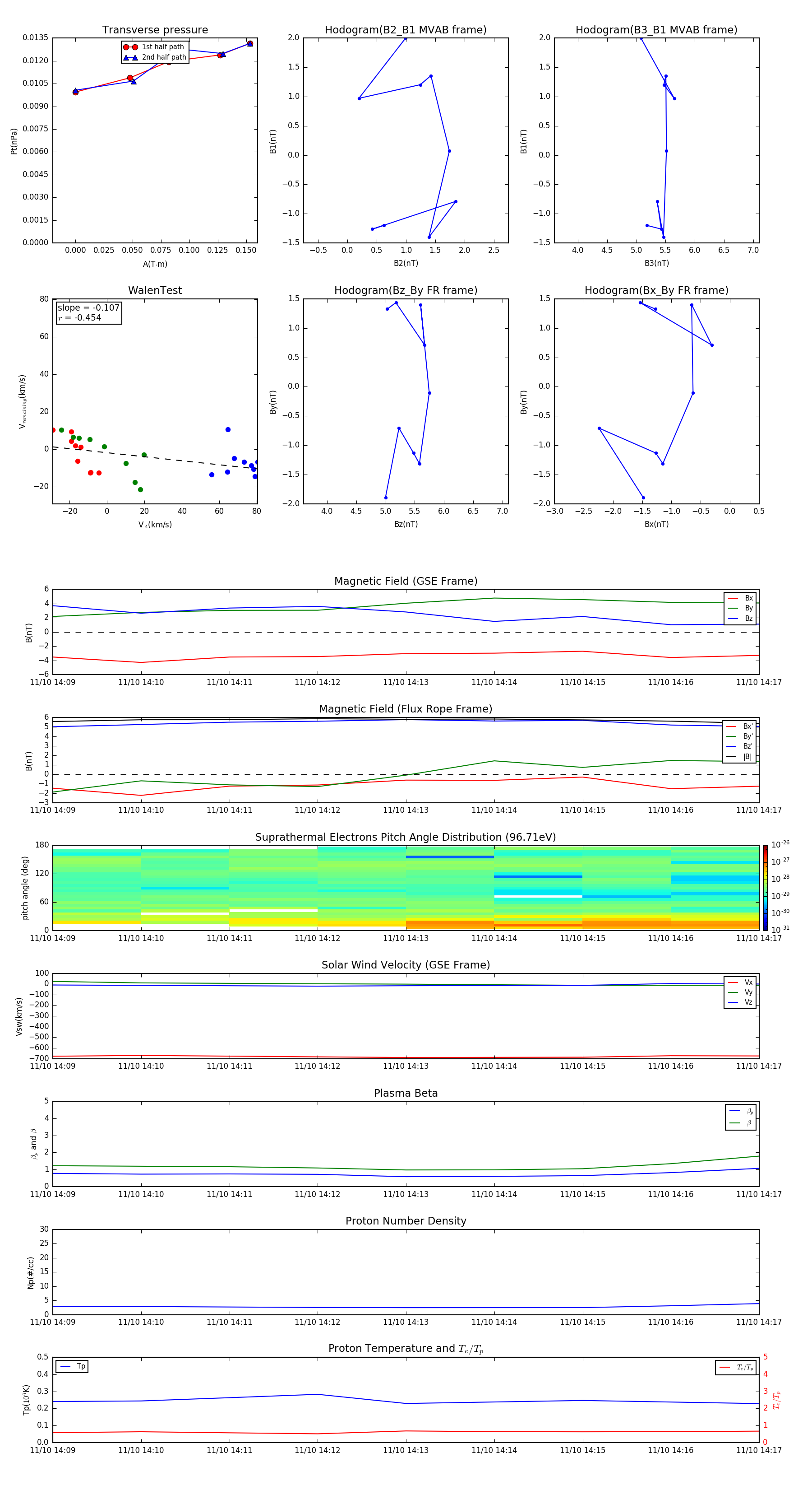
Flux Rope in 2015

Flux Rope Event 2015-11-10 14:09 ~ 2015-11-10 14:17 (9 minutes)


plot