HOME   LIST
‹–   –›

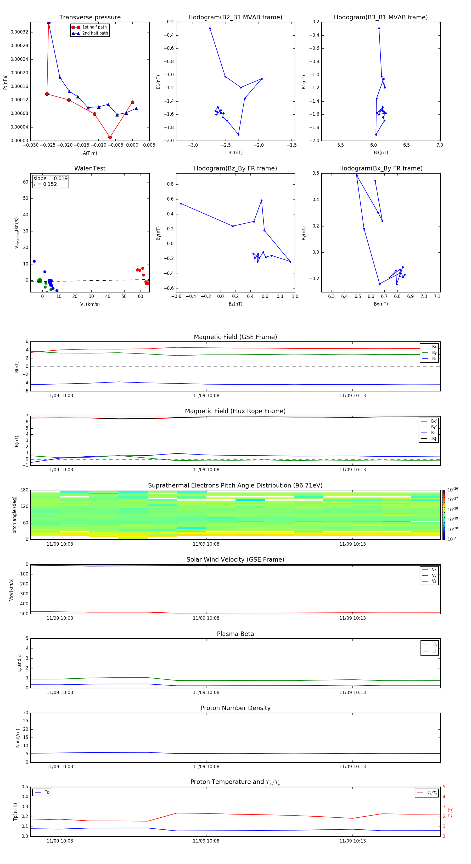
Flux Rope in 2015

Flux Rope Event 2015-11-09 10:02 ~ 2015-11-09 10:16 (15 minutes)


plot