HOME   LIST
‹–   –›

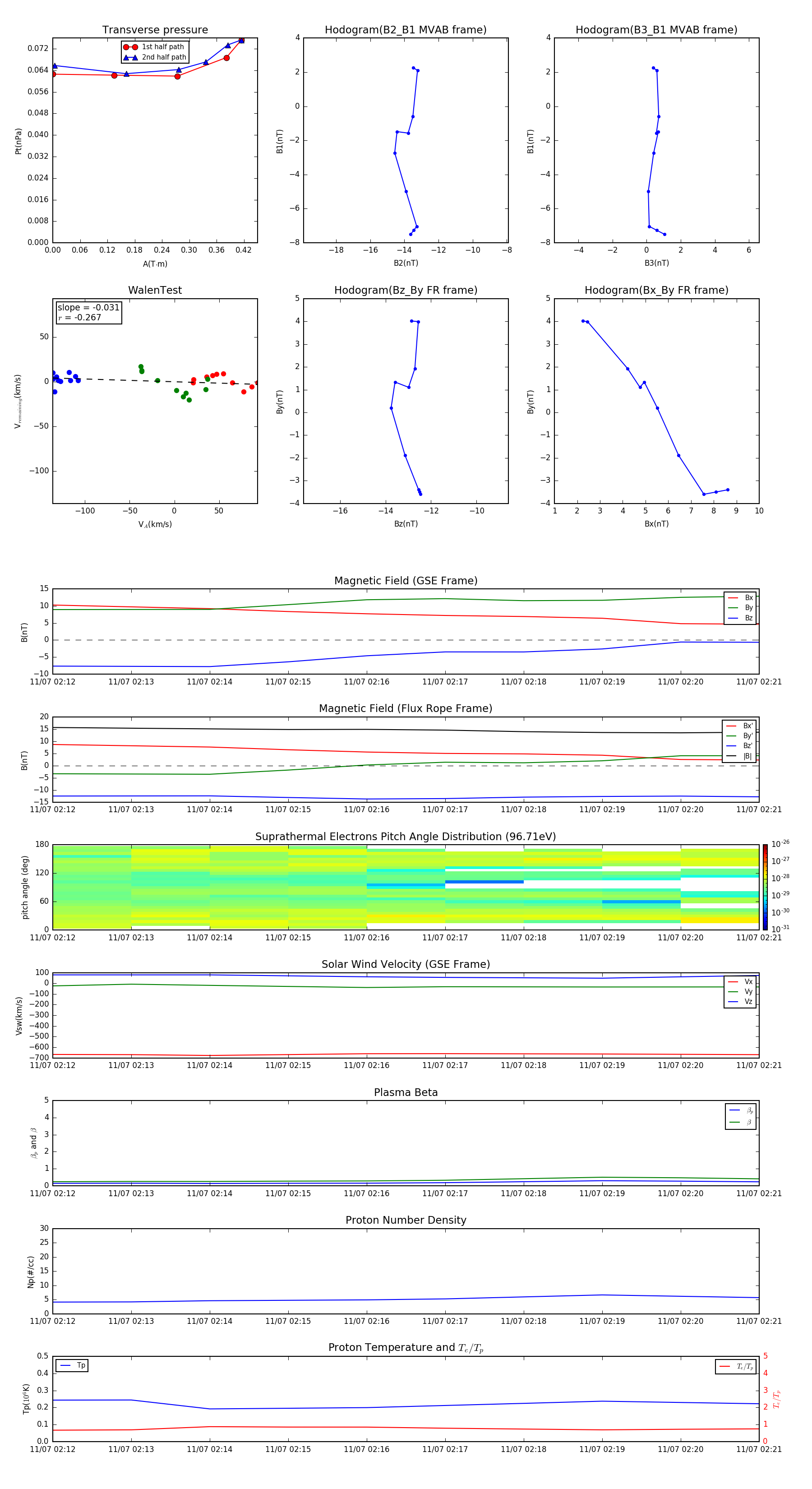
Flux Rope in 2015

Flux Rope Event 2015-11-07 02:12 ~ 2015-11-07 02:21 (10 minutes)


plot