HOME   LIST
‹–   –›

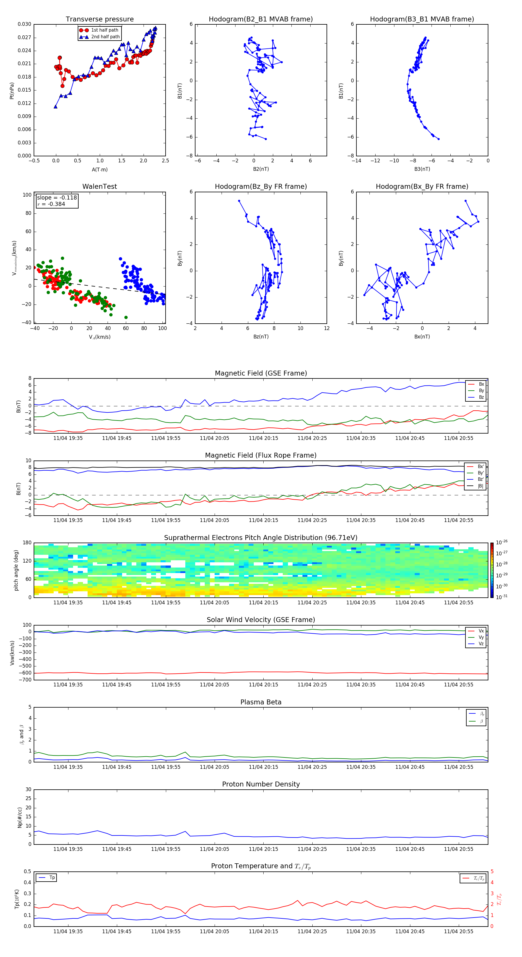
Flux Rope in 2015

Flux Rope Event 2015-11-04 19:28 ~ 2015-11-04 21:01 (94 minutes)


plot