HOME   LIST
‹–   –›

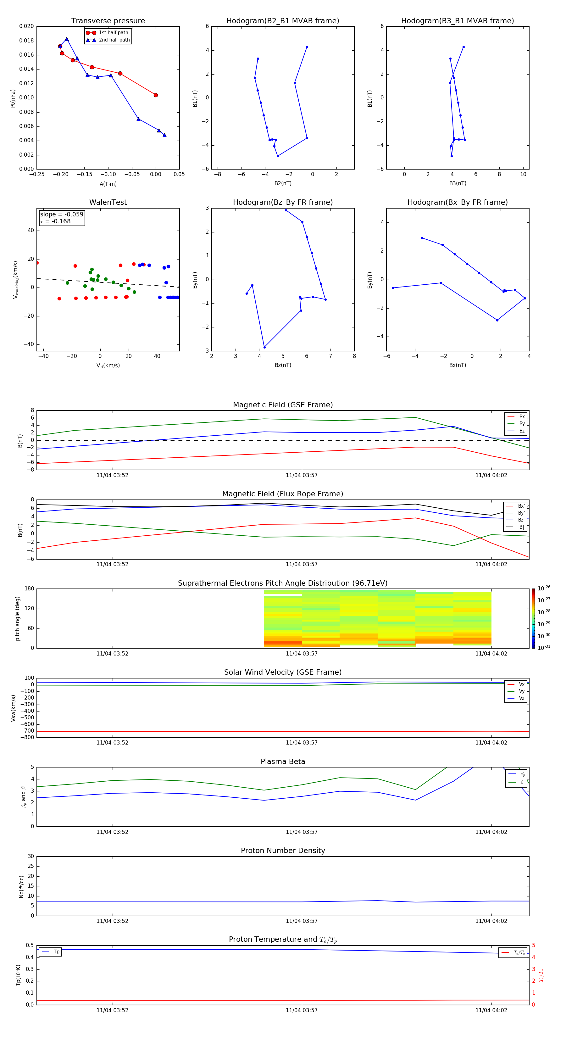
Flux Rope in 2015

Flux Rope Event 2015-11-04 03:50 ~ 2015-11-04 04:03 (14 minutes)


plot