HOME   LIST
‹–   –›

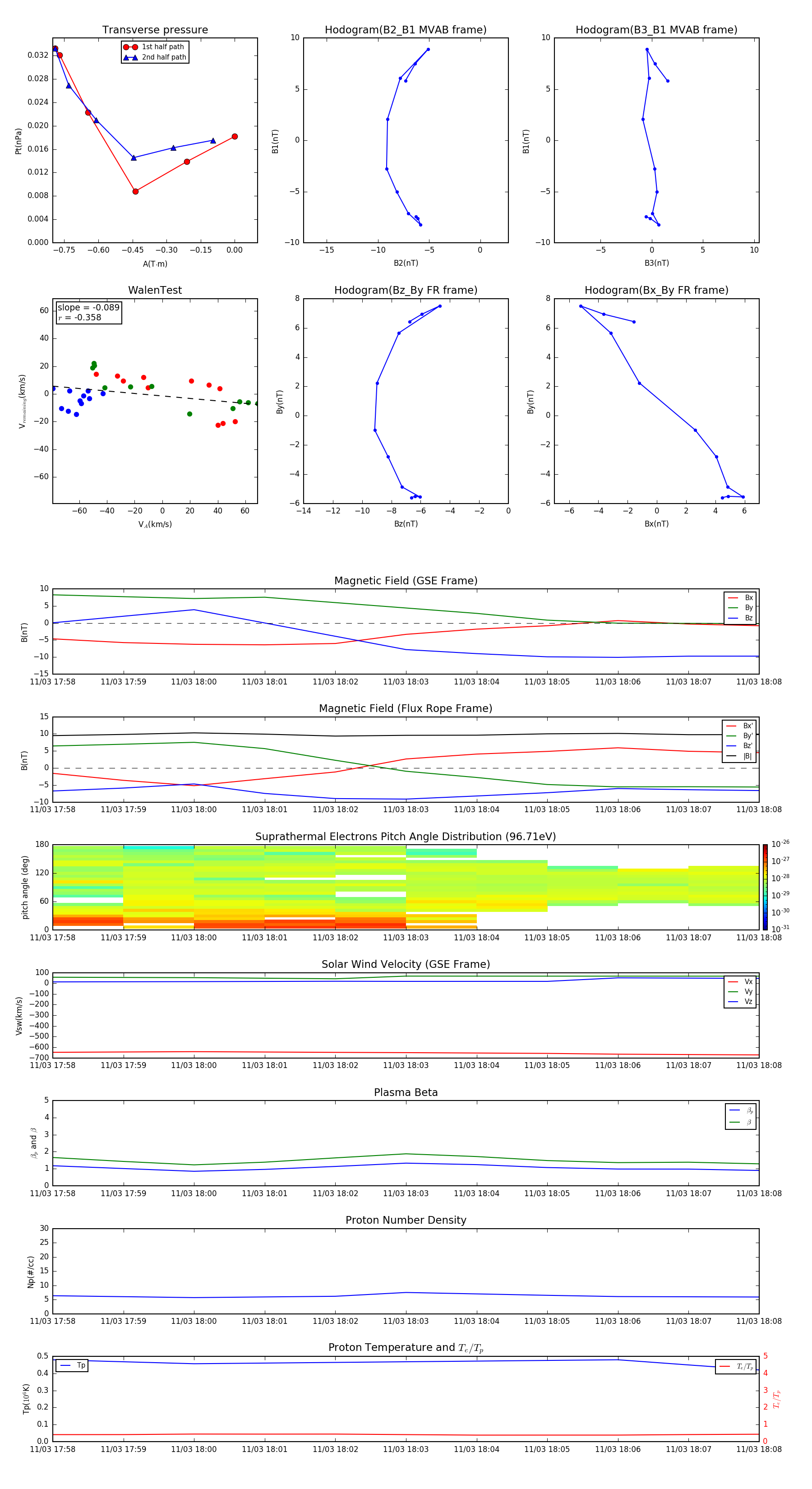
Flux Rope in 2015

Flux Rope Event 2015-11-03 17:58 ~ 2015-11-03 18:08 (11 minutes)


plot