HOME   LIST
‹–   –›

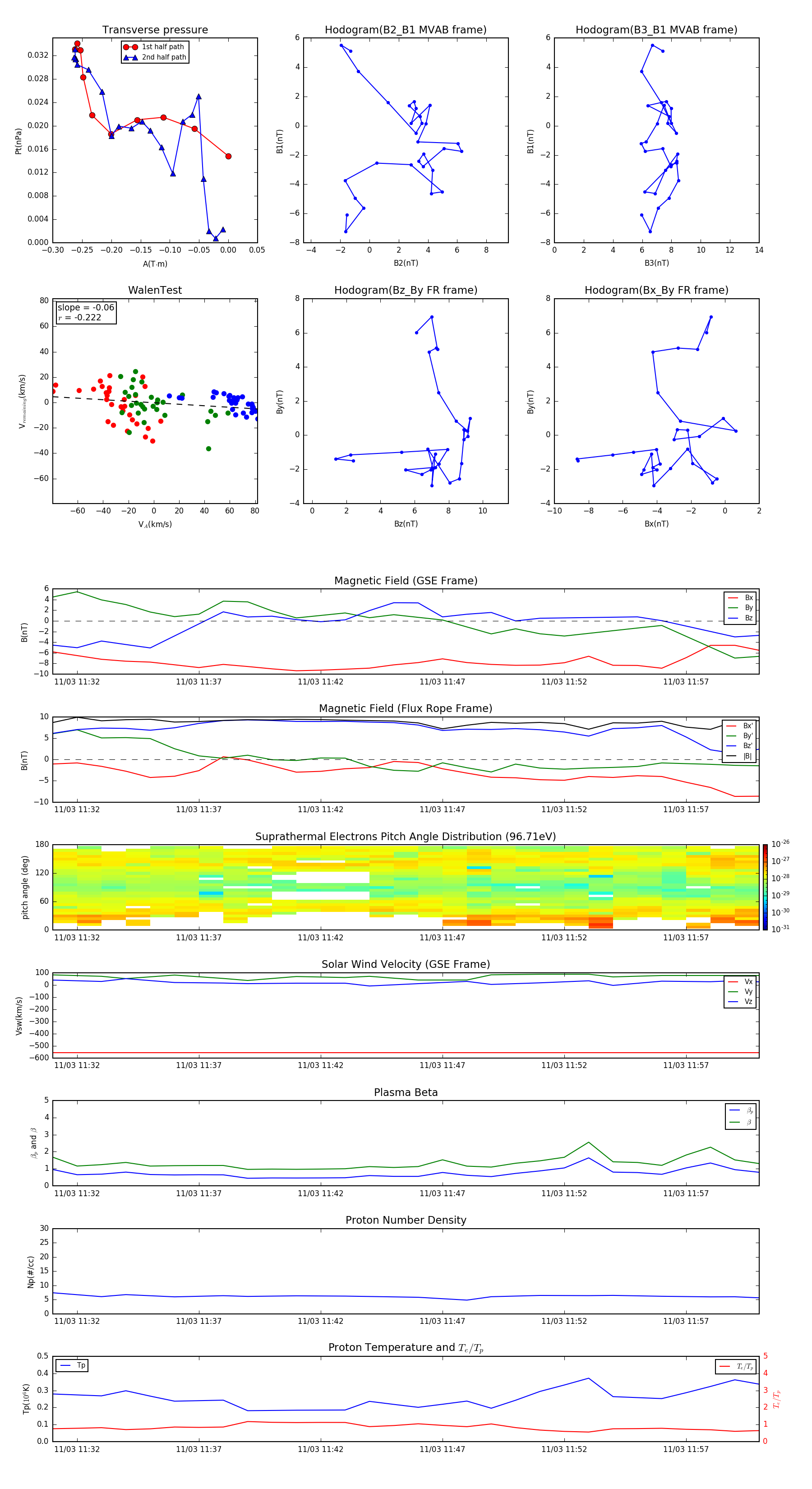
Flux Rope in 2015

Flux Rope Event 2015-11-03 11:31 ~ 2015-11-03 12:00 (30 minutes)


plot