HOME   LIST
‹–   –›

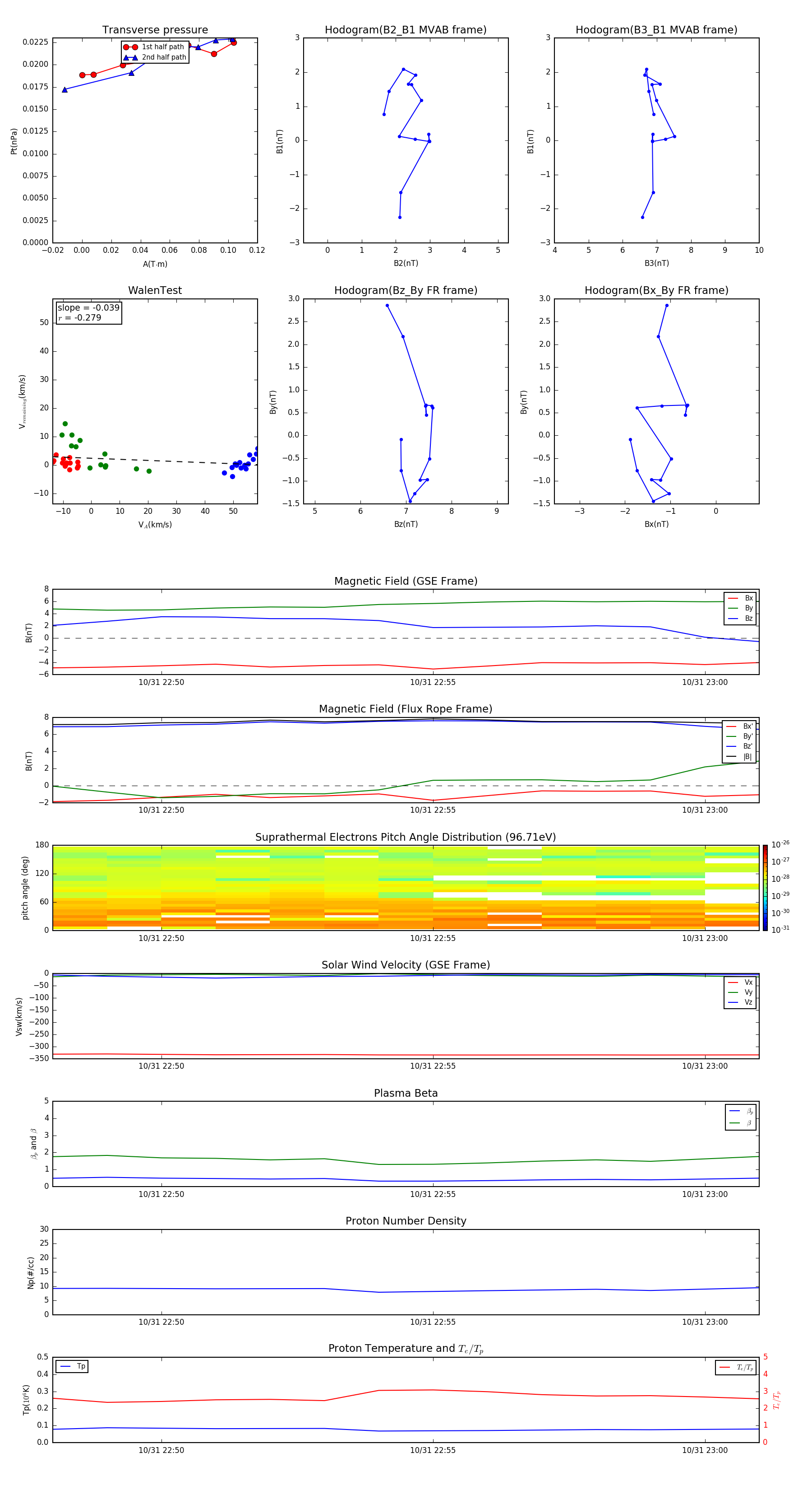
Flux Rope in 2015

Flux Rope Event 2015-10-31 22:48 ~ 2015-10-31 23:01 (14 minutes)


plot