HOME   LIST
‹–   –›

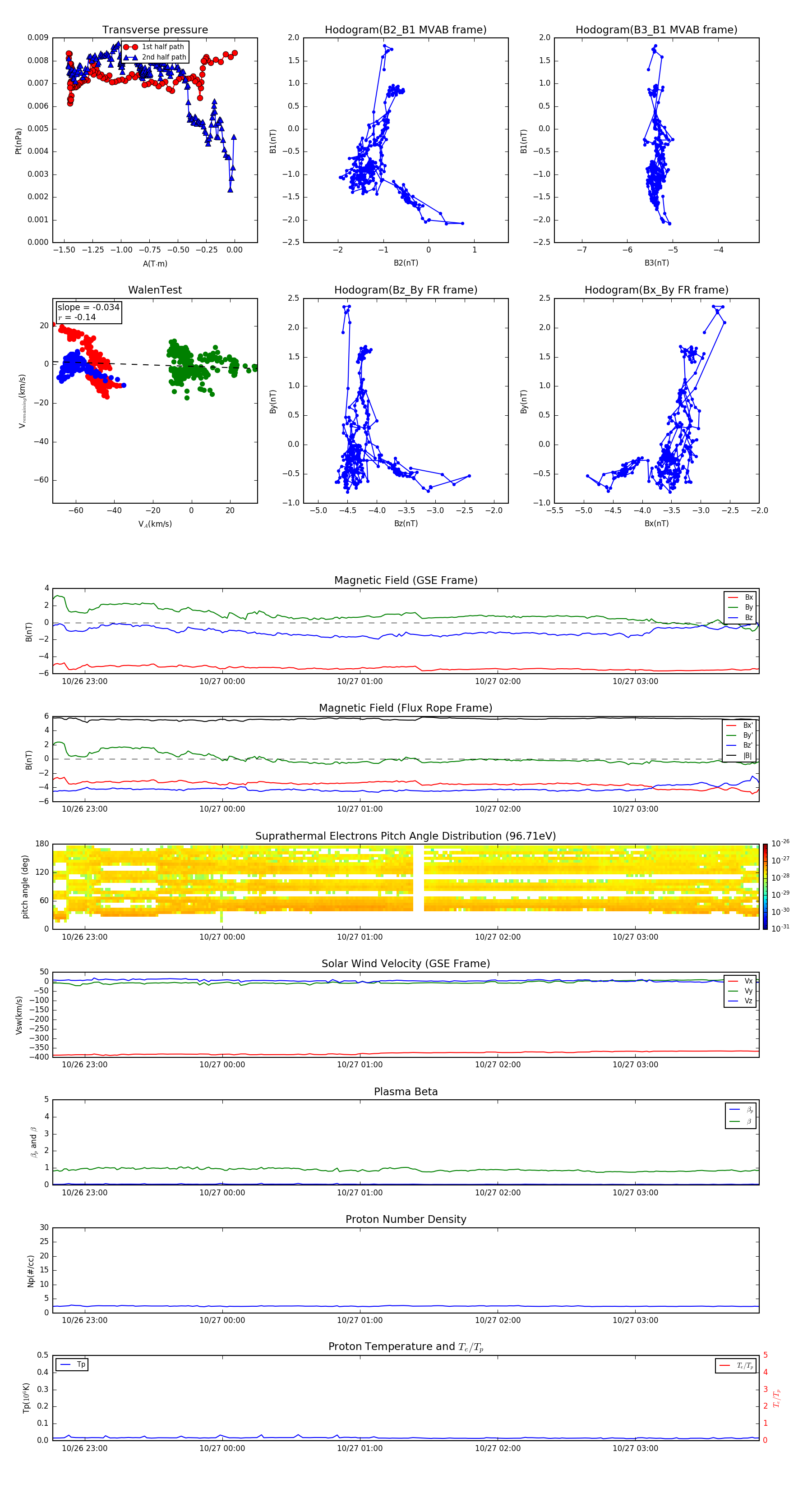
Flux Rope in 2015

Flux Rope Event 2015-10-26 22:46 ~ 2015-10-27 03:54 (309 minutes)


plot