HOME   LIST
‹–   –›

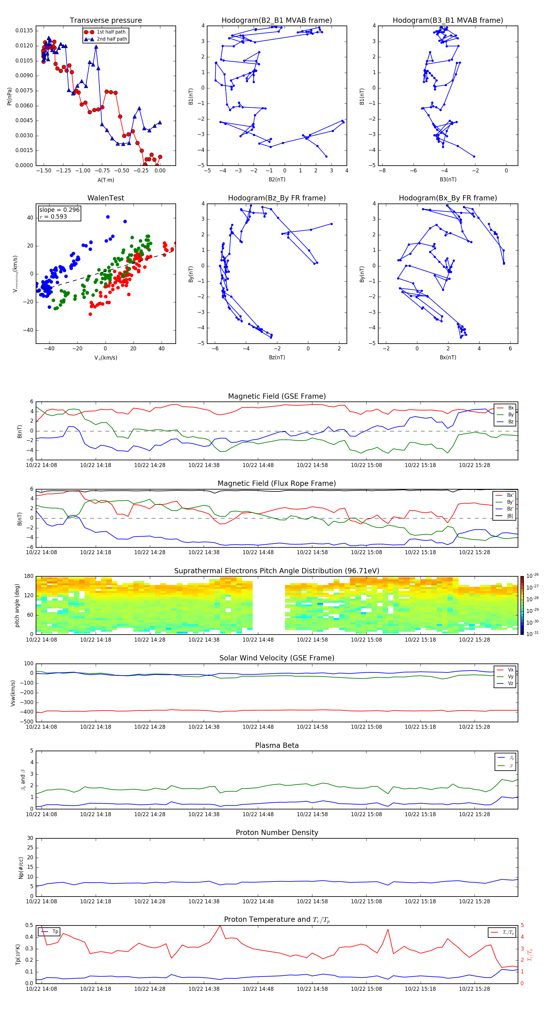
Flux Rope in 2015

Flux Rope Event 2015-10-22 14:07 ~ 2015-10-22 15:36 (90 minutes)


plot