HOME   LIST
‹–   –›

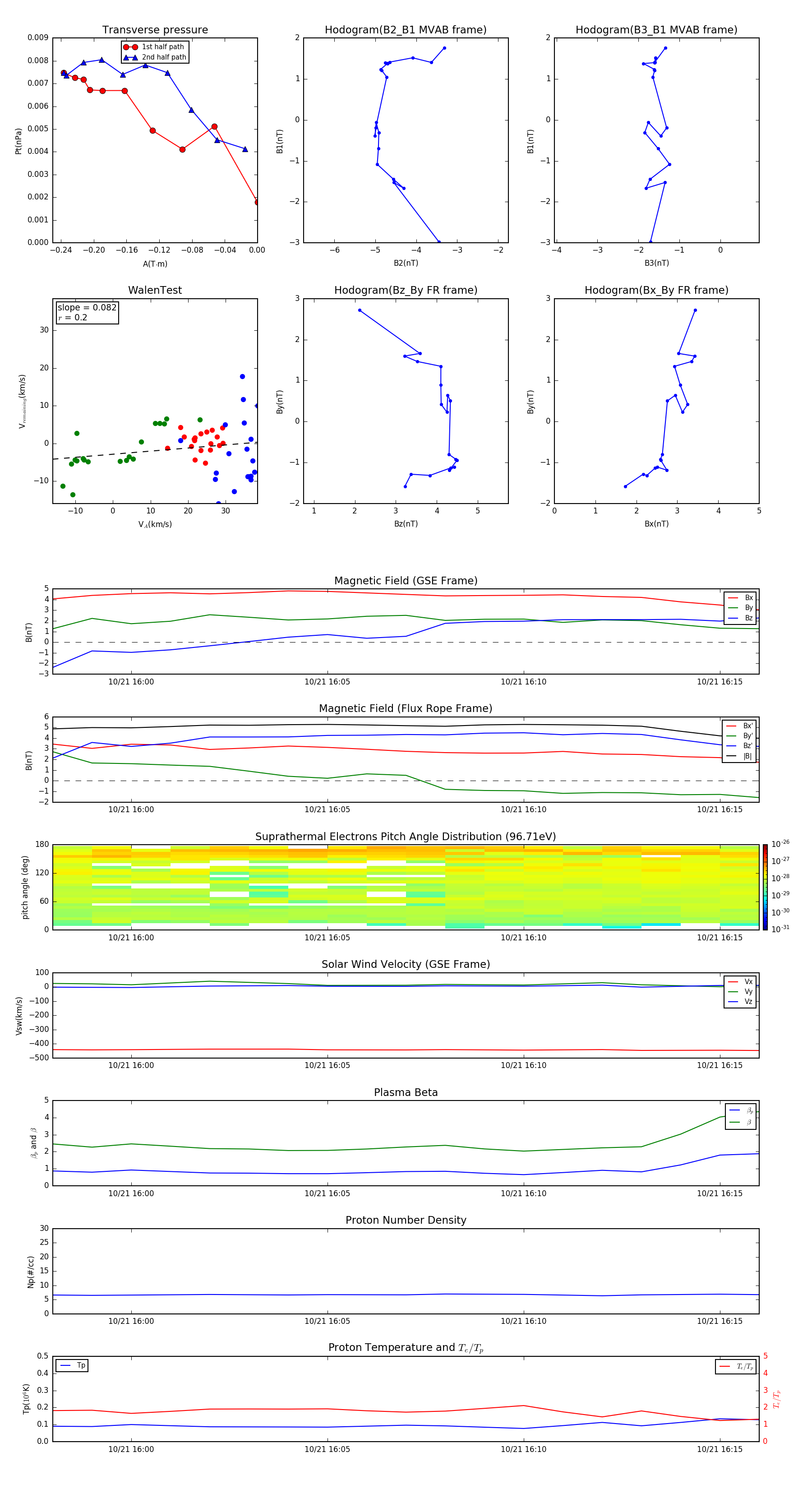
Flux Rope in 2015

Flux Rope Event 2015-10-21 15:58 ~ 2015-10-21 16:16 (19 minutes)


plot