HOME   LIST
‹–   –›

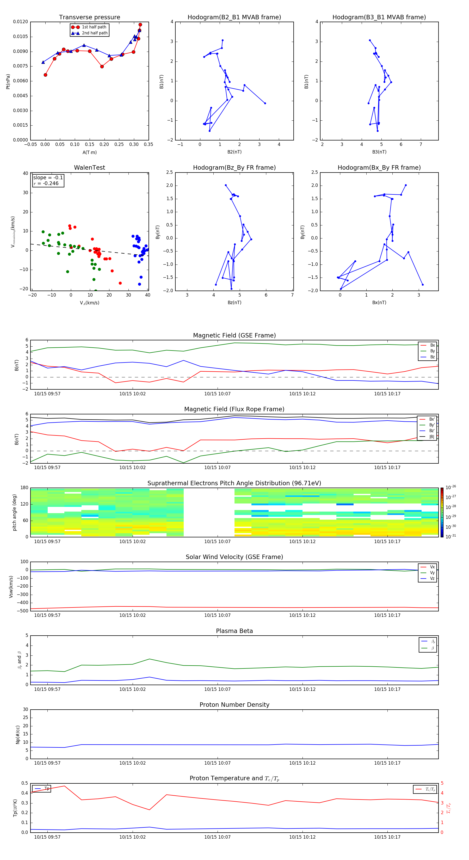
Flux Rope in 2015

Flux Rope Event 2015-10-15 09:56 ~ 2015-10-15 10:20 (25 minutes)


plot