HOME   LIST
‹–   –›

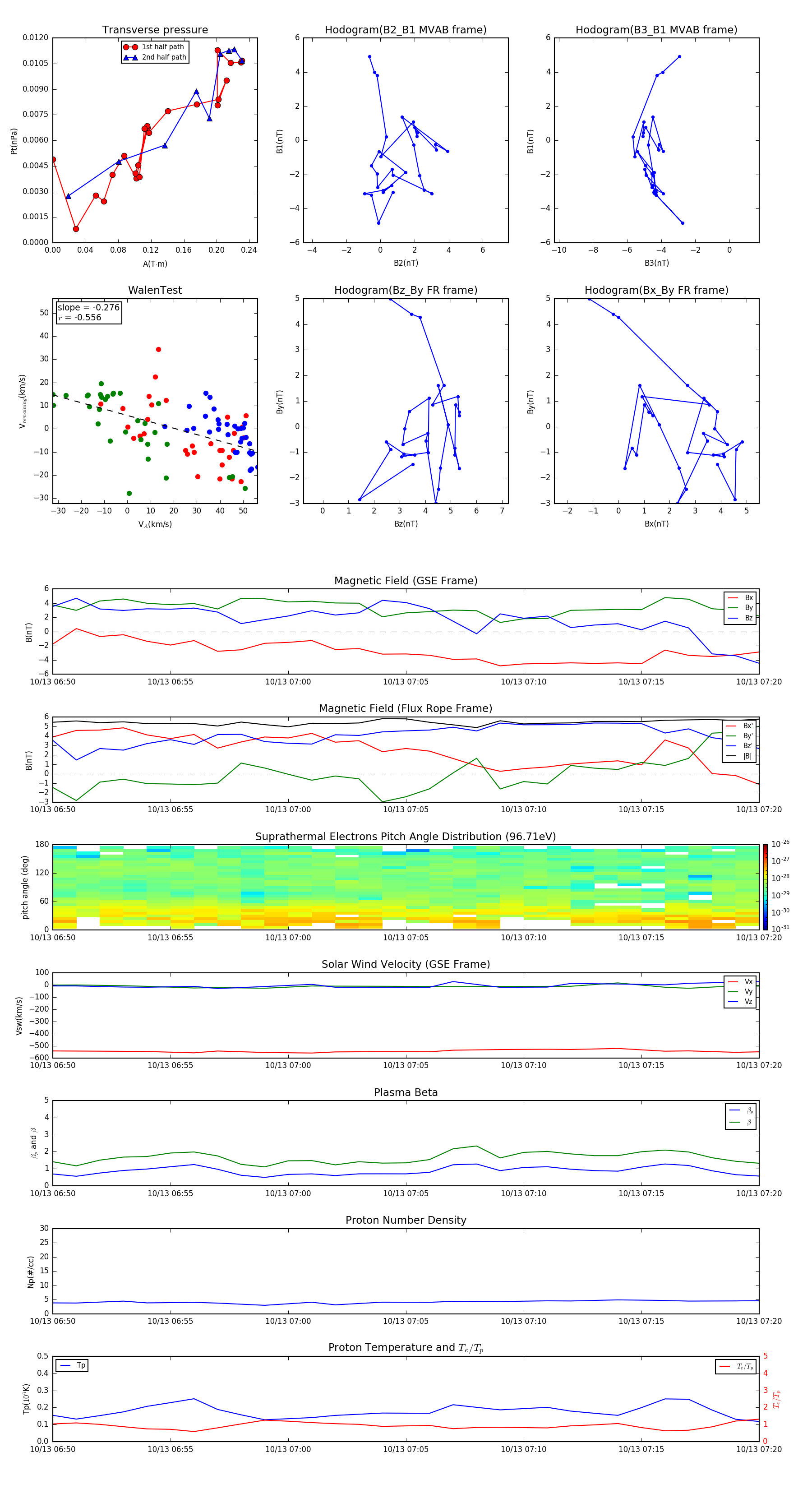
Flux Rope in 2015

Flux Rope Event 2015-10-13 06:50 ~ 2015-10-13 07:20 (31 minutes)


plot