HOME   LIST
‹–   –›

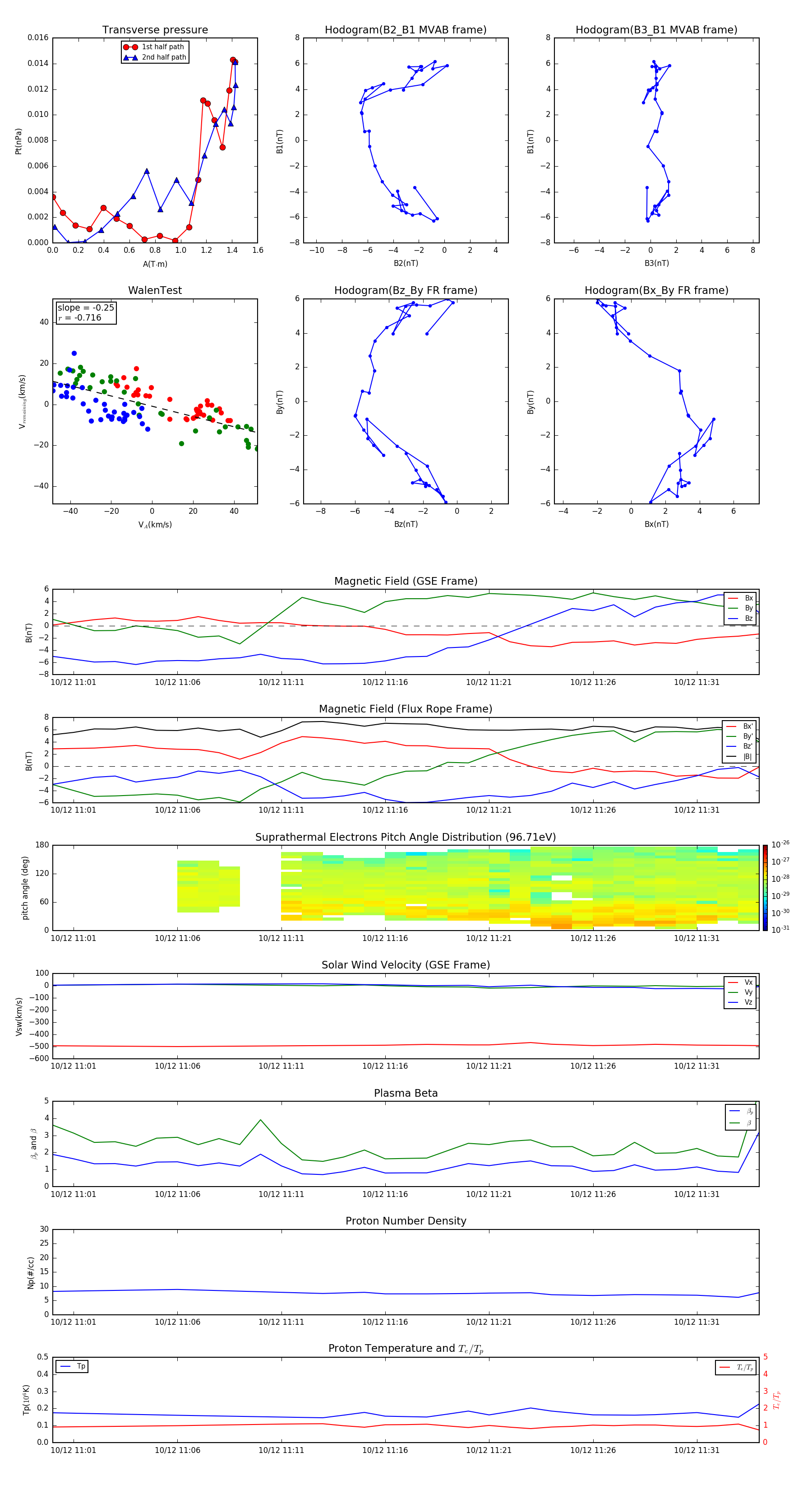
Flux Rope in 2015

Flux Rope Event 2015-10-12 11:00 ~ 2015-10-12 11:34 (35 minutes)


plot