HOME   LIST
‹–   –›

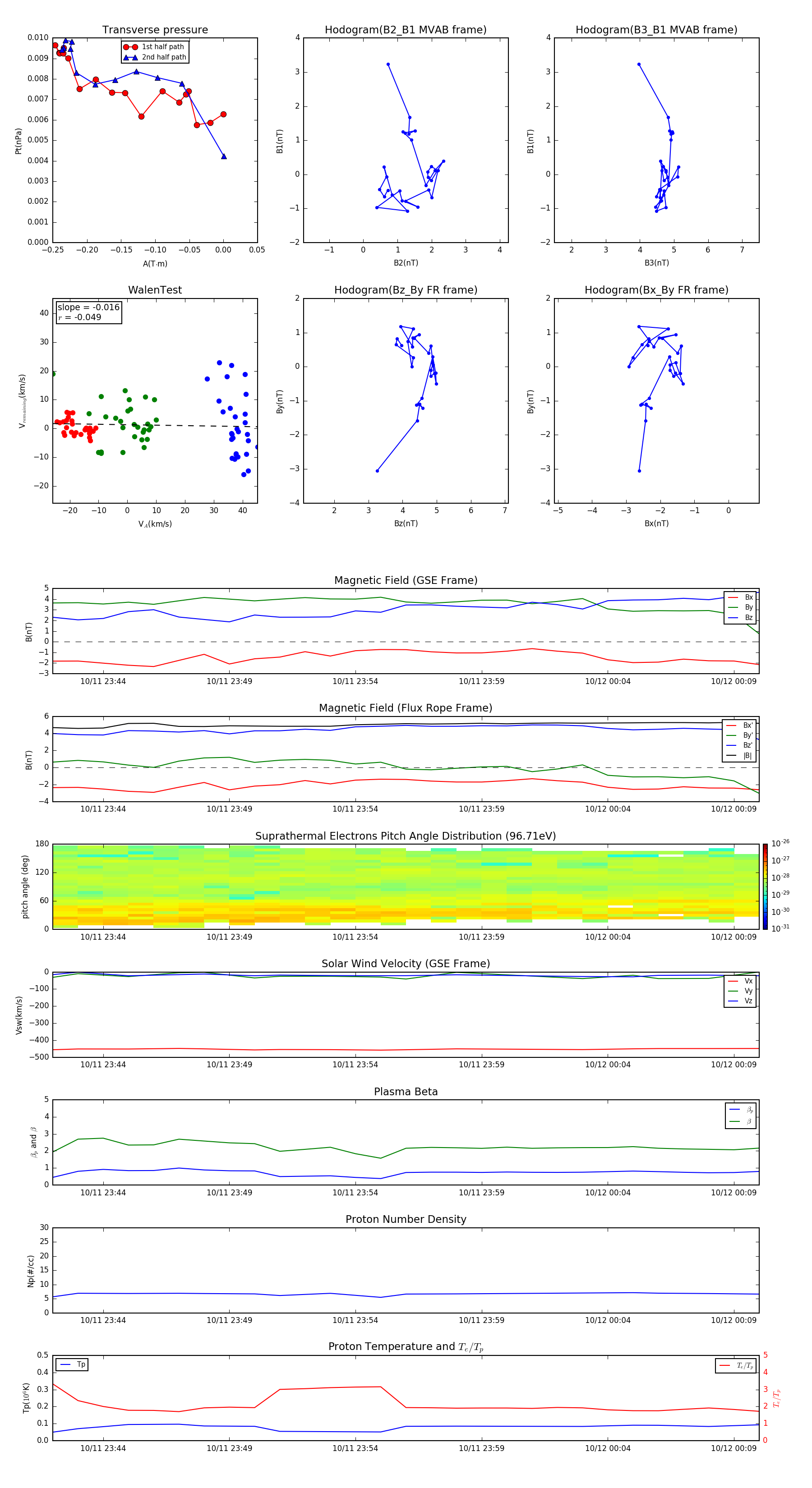
Flux Rope in 2015

Flux Rope Event 2015-10-11 23:42 ~ 2015-10-12 00:10 (29 minutes)


plot