HOME   LIST
‹–   –›

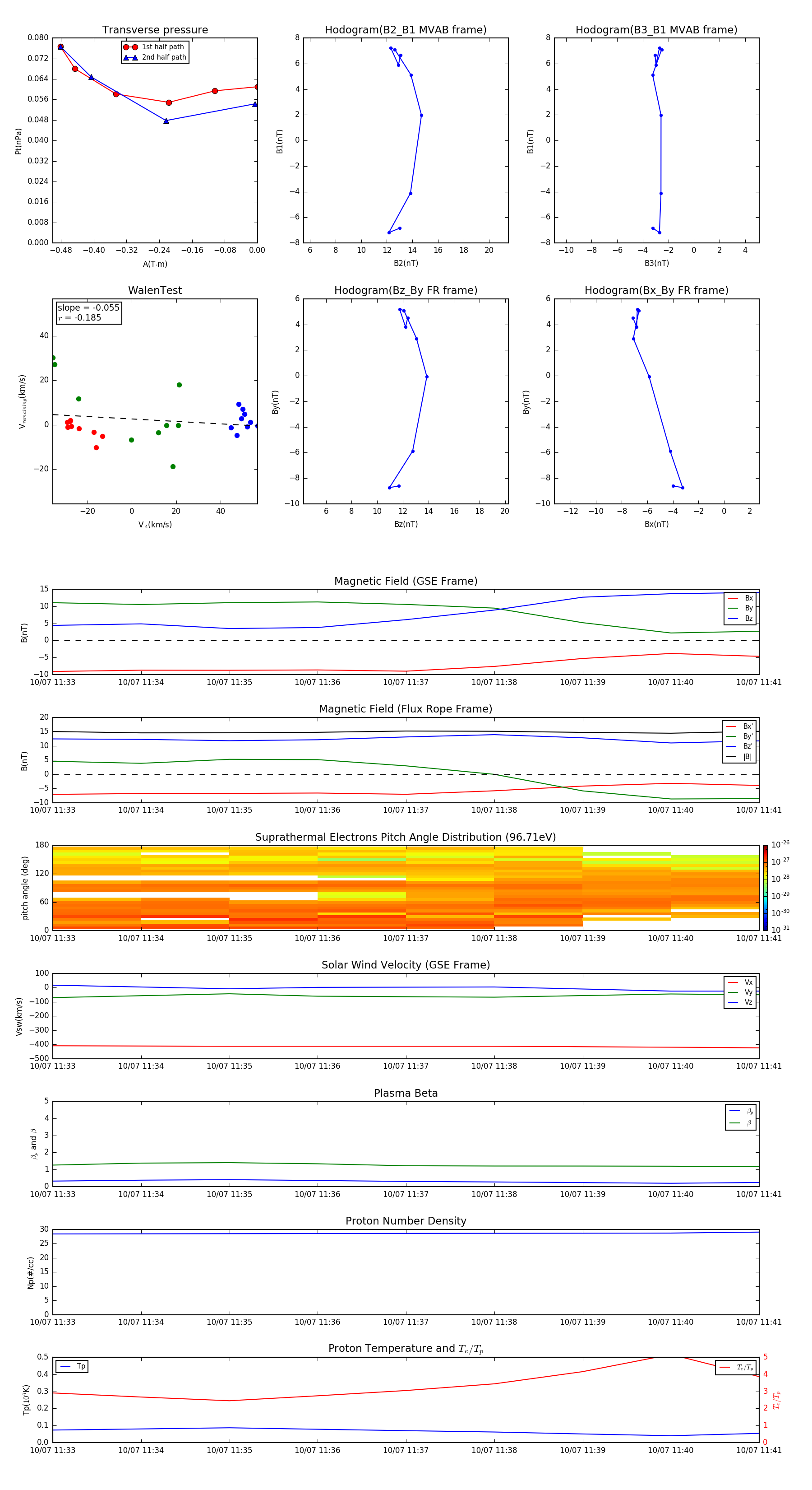
Flux Rope in 2015

Flux Rope Event 2015-10-07 11:33 ~ 2015-10-07 11:41 (9 minutes)


plot