HOME   LIST
‹–   –›

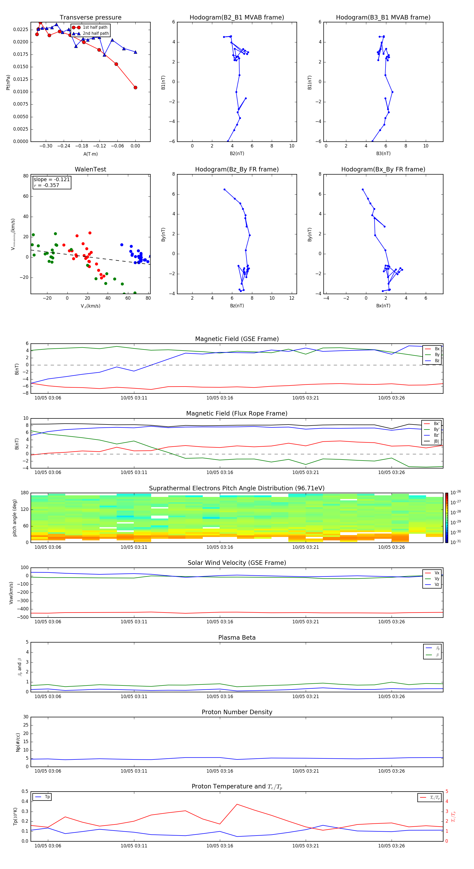
Flux Rope in 2015

Flux Rope Event 2015-10-05 03:05 ~ 2015-10-05 03:29 (25 minutes)


plot