HOME   LIST
‹–   –›

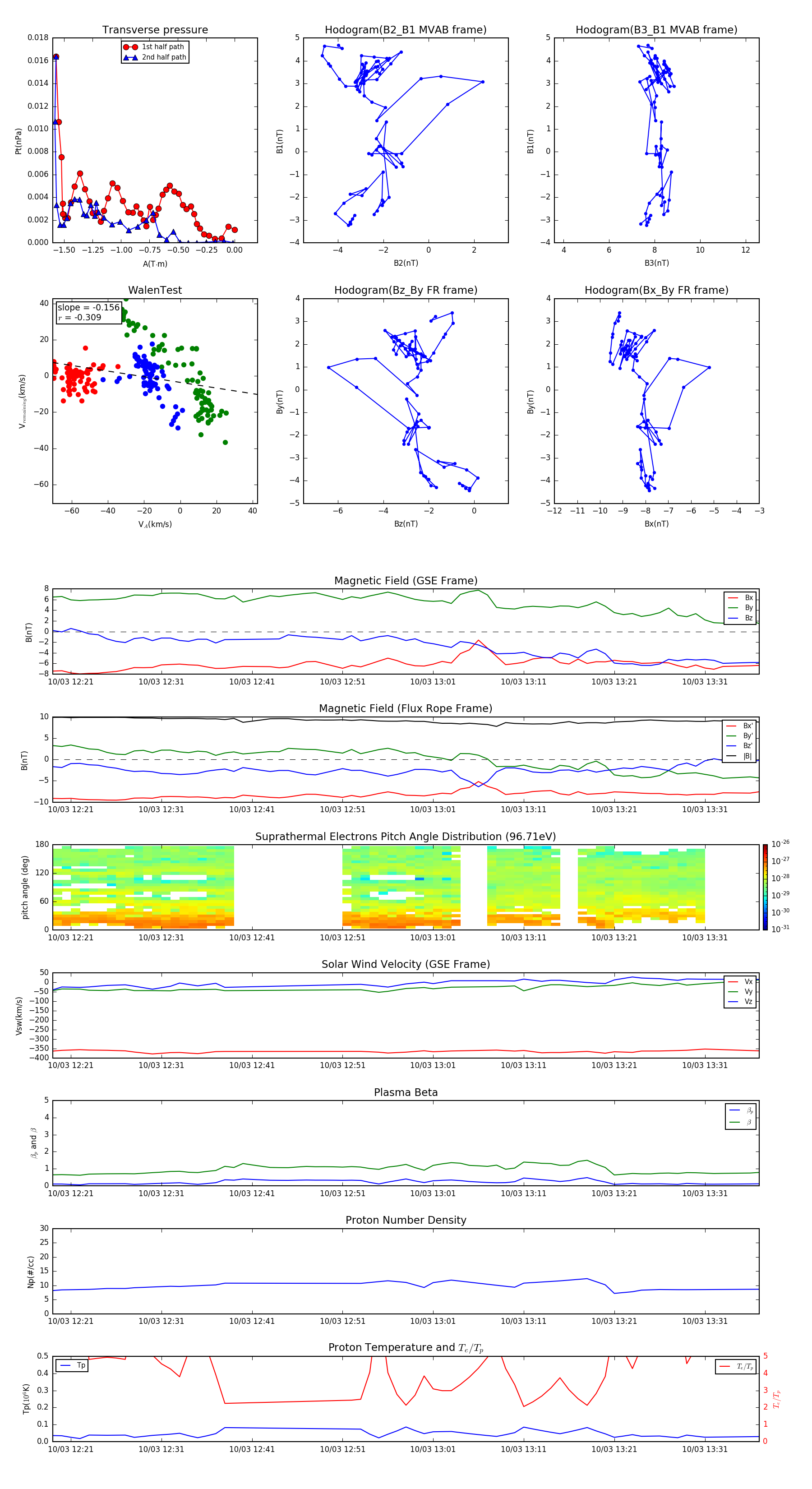
Flux Rope in 2015

Flux Rope Event 2015-10-03 12:19 ~ 2015-10-03 13:37 (79 minutes)


plot