HOME   LIST
‹–   –›

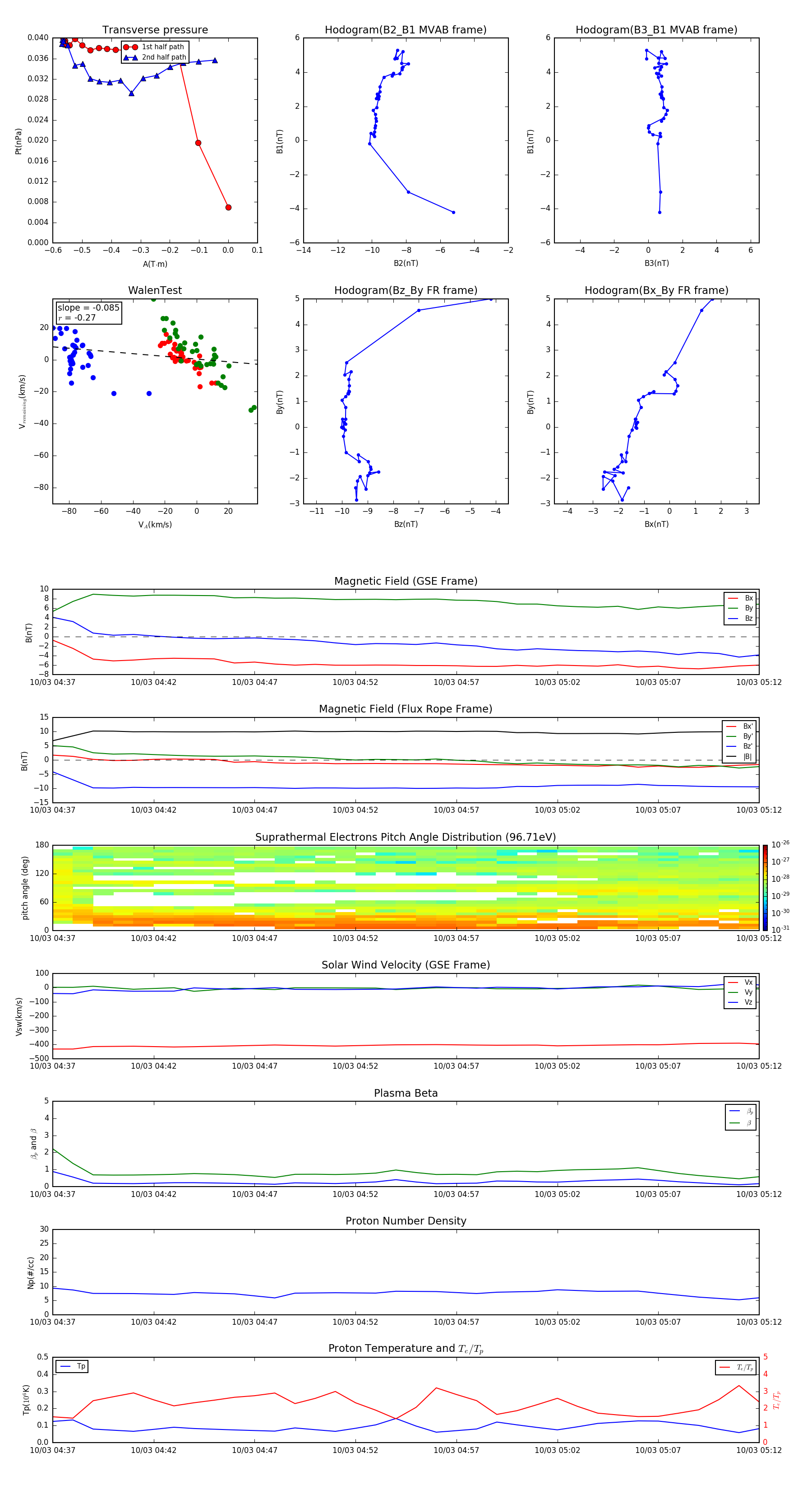
Flux Rope in 2015

Flux Rope Event 2015-10-03 04:37 ~ 2015-10-03 05:12 (36 minutes)


plot