HOME   LIST
‹–   –›

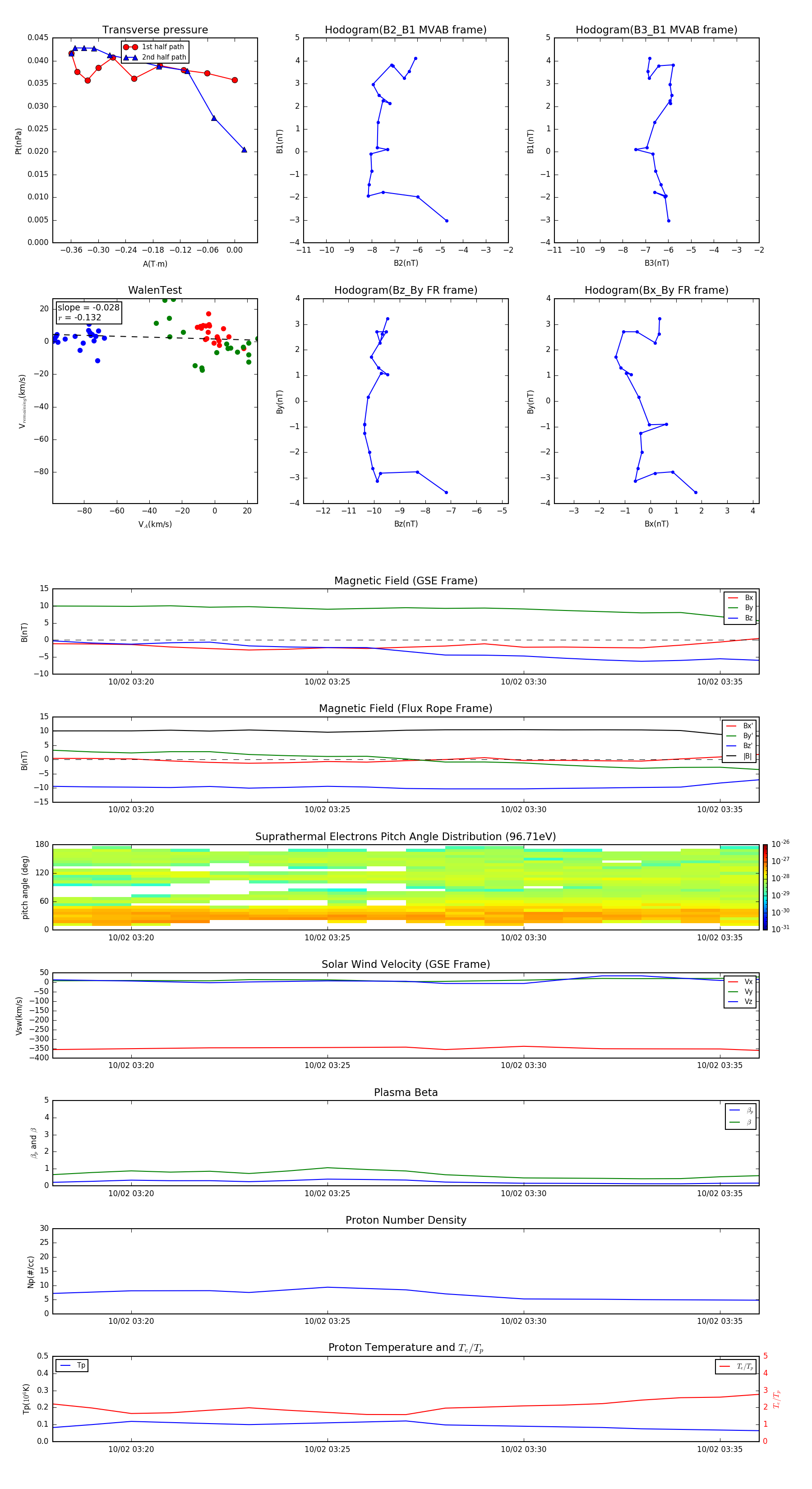
Flux Rope in 2015

Flux Rope Event 2015-10-02 03:18 ~ 2015-10-02 03:36 (19 minutes)


plot