HOME   LIST
‹–   –›

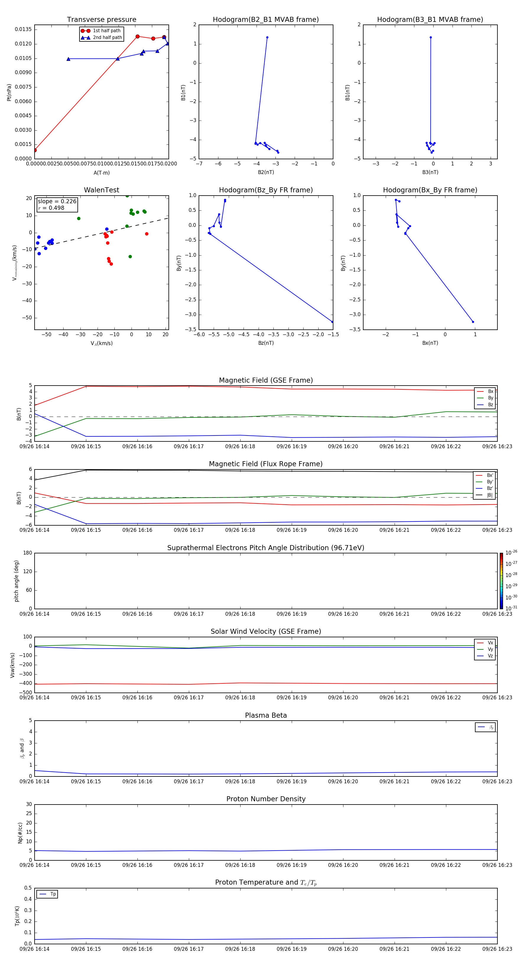
Flux Rope in 2015

Flux Rope Event 2015-09-26 16:14 ~ 2015-09-26 16:23 (10 minutes)


plot