HOME   LIST
‹–   –›

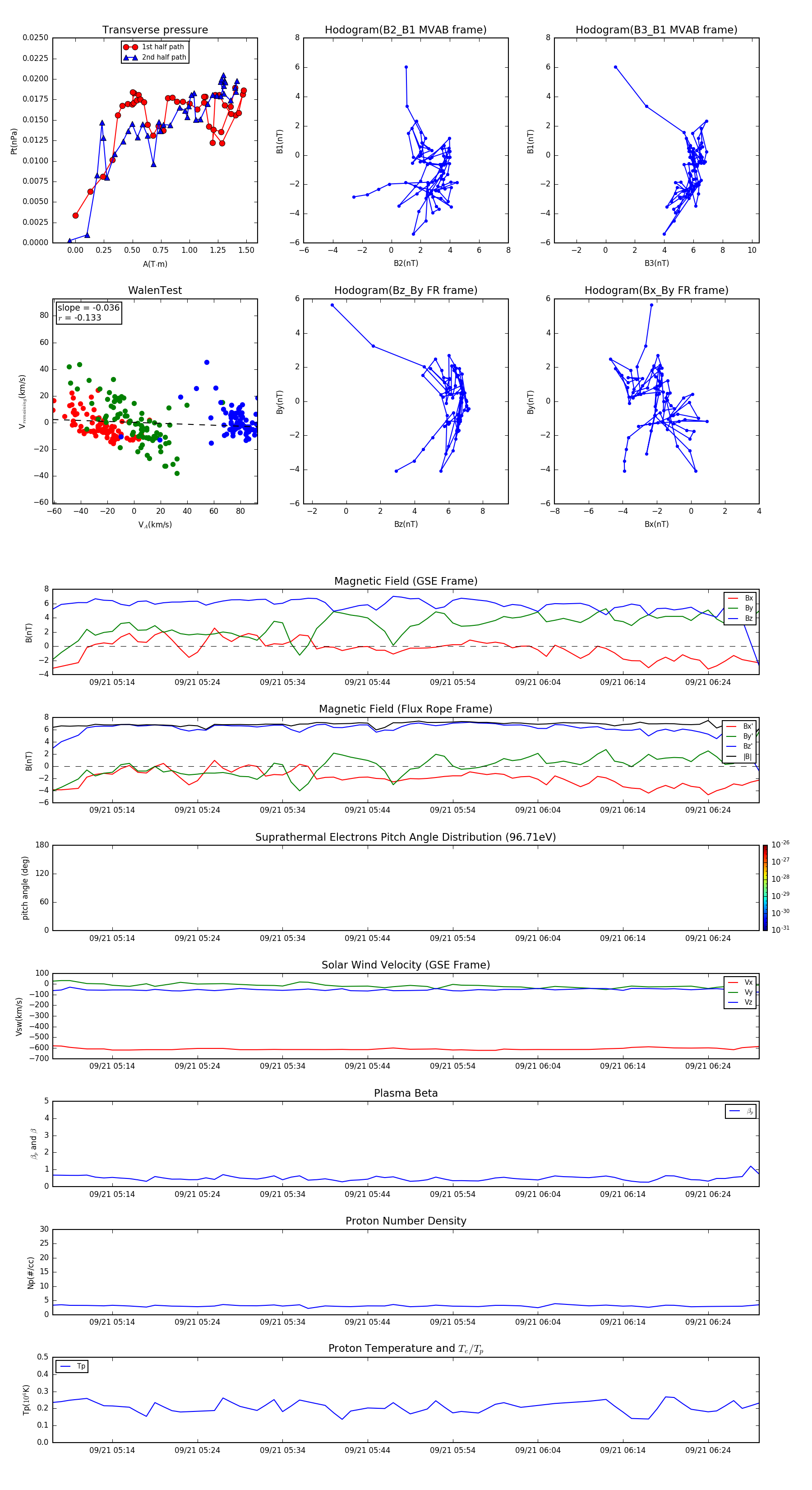
Flux Rope in 2015

Flux Rope Event 2015-09-21 05:07 ~ 2015-09-21 06:30 (84 minutes)


plot