HOME   LIST
‹–   –›

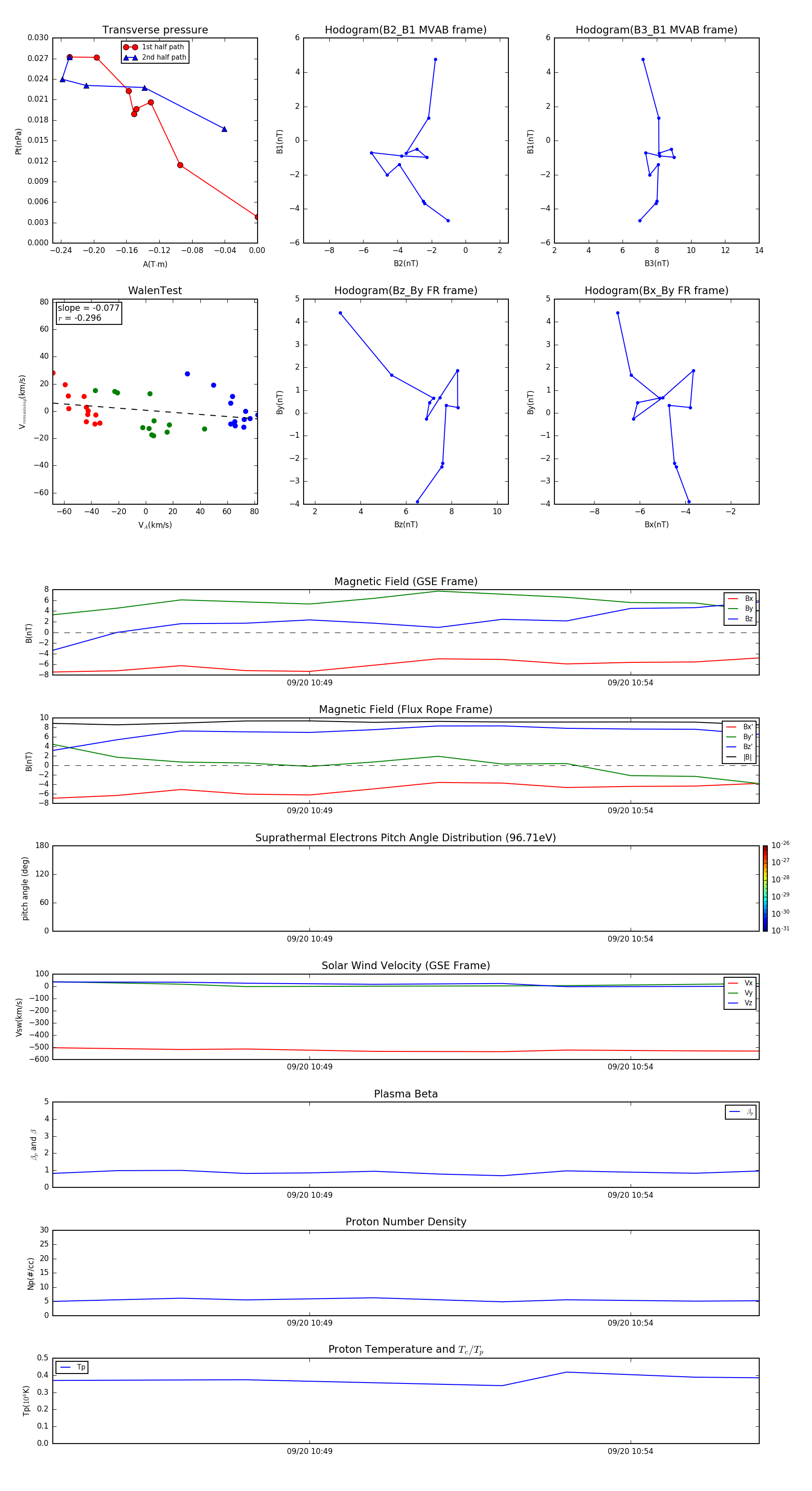
Flux Rope in 2015

Flux Rope Event 2015-09-20 10:45 ~ 2015-09-20 10:56 (12 minutes)


plot