HOME   LIST
‹–   –›

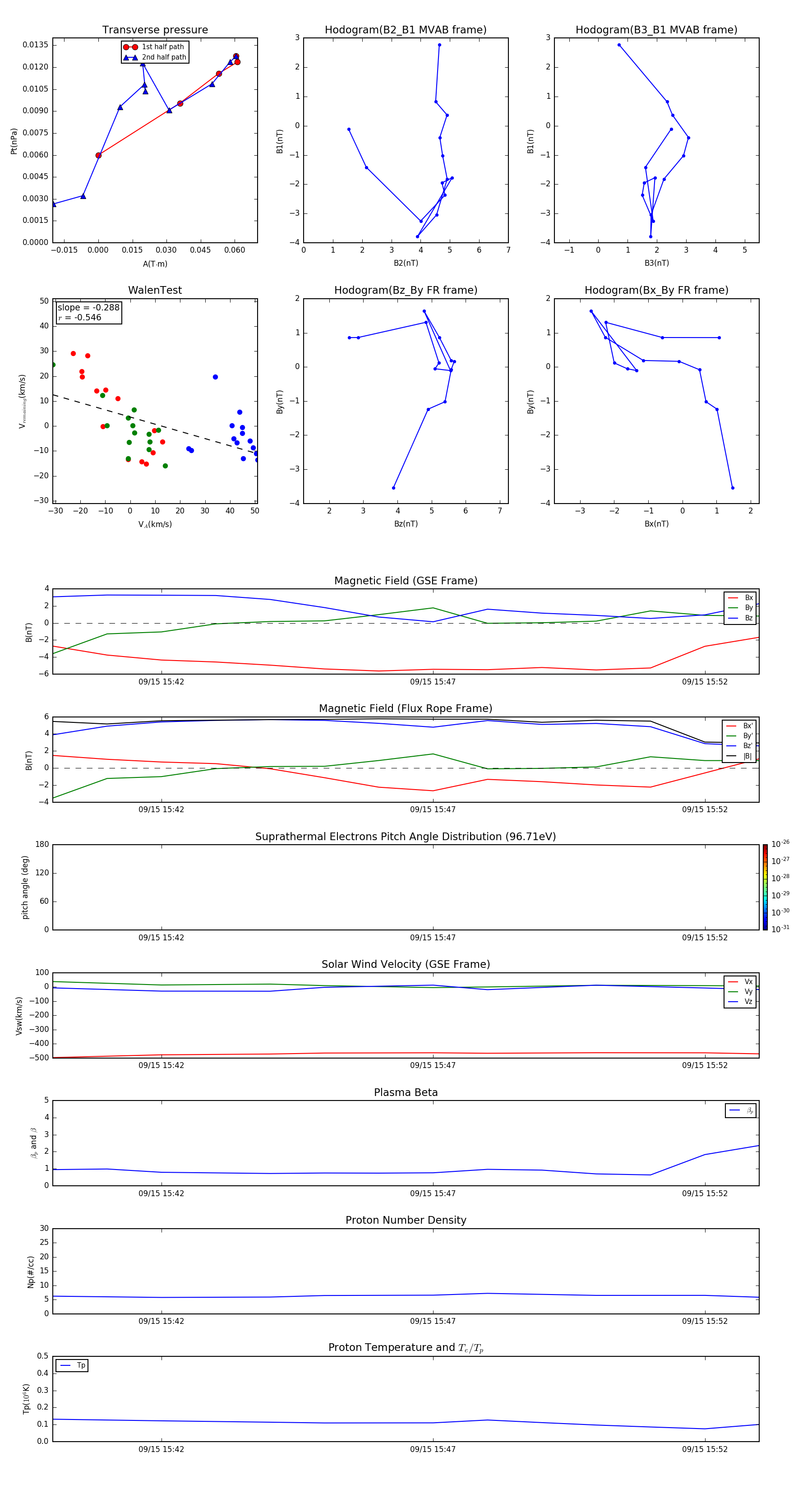
Flux Rope in 2015

Flux Rope Event 2015-09-15 15:40 ~ 2015-09-15 15:53 (14 minutes)


plot