HOME   LIST
‹–   –›

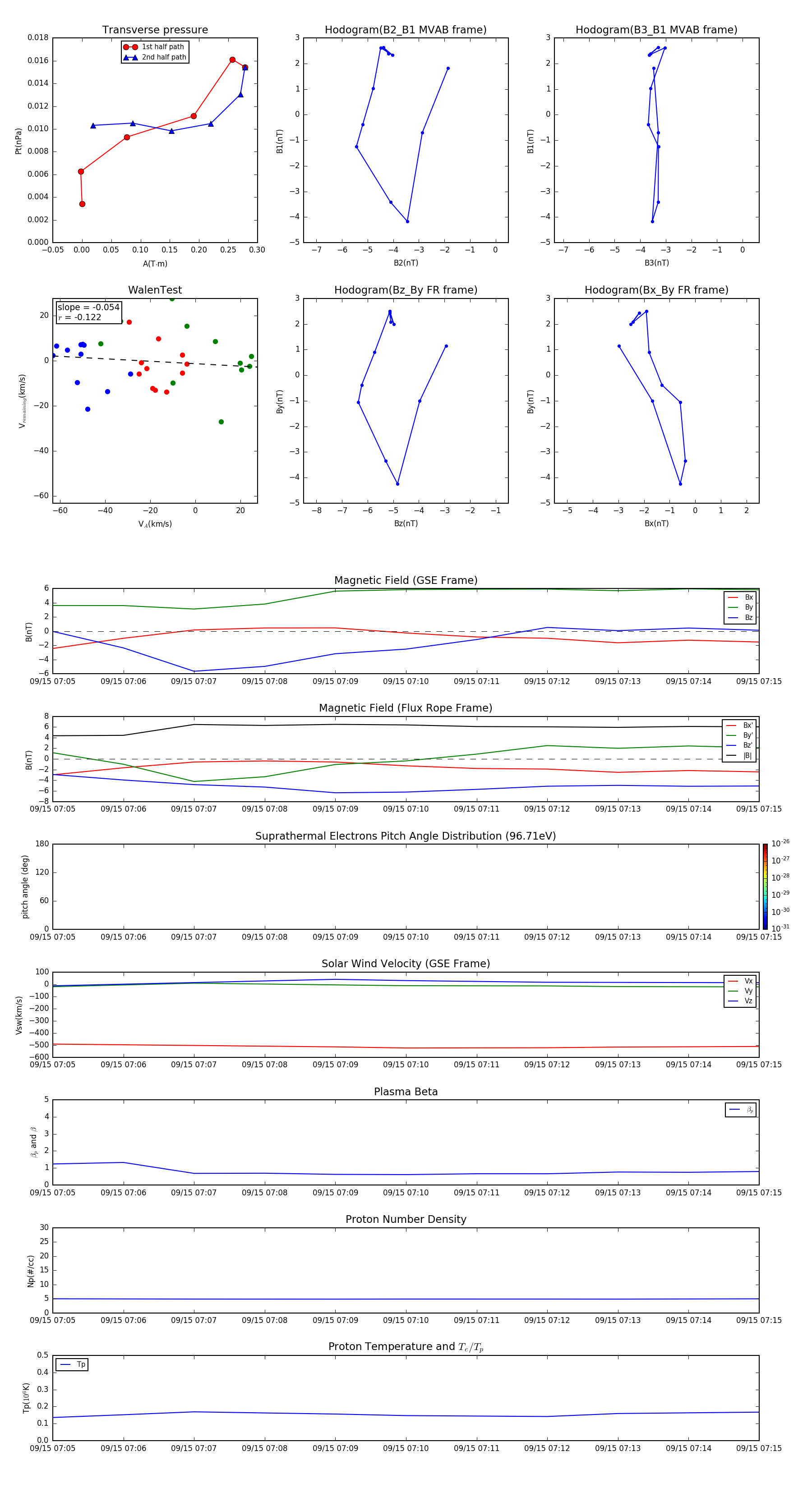
Flux Rope in 2015

Flux Rope Event 2015-09-15 07:05 ~ 2015-09-15 07:15 (11 minutes)


plot