HOME   LIST
‹–   –›

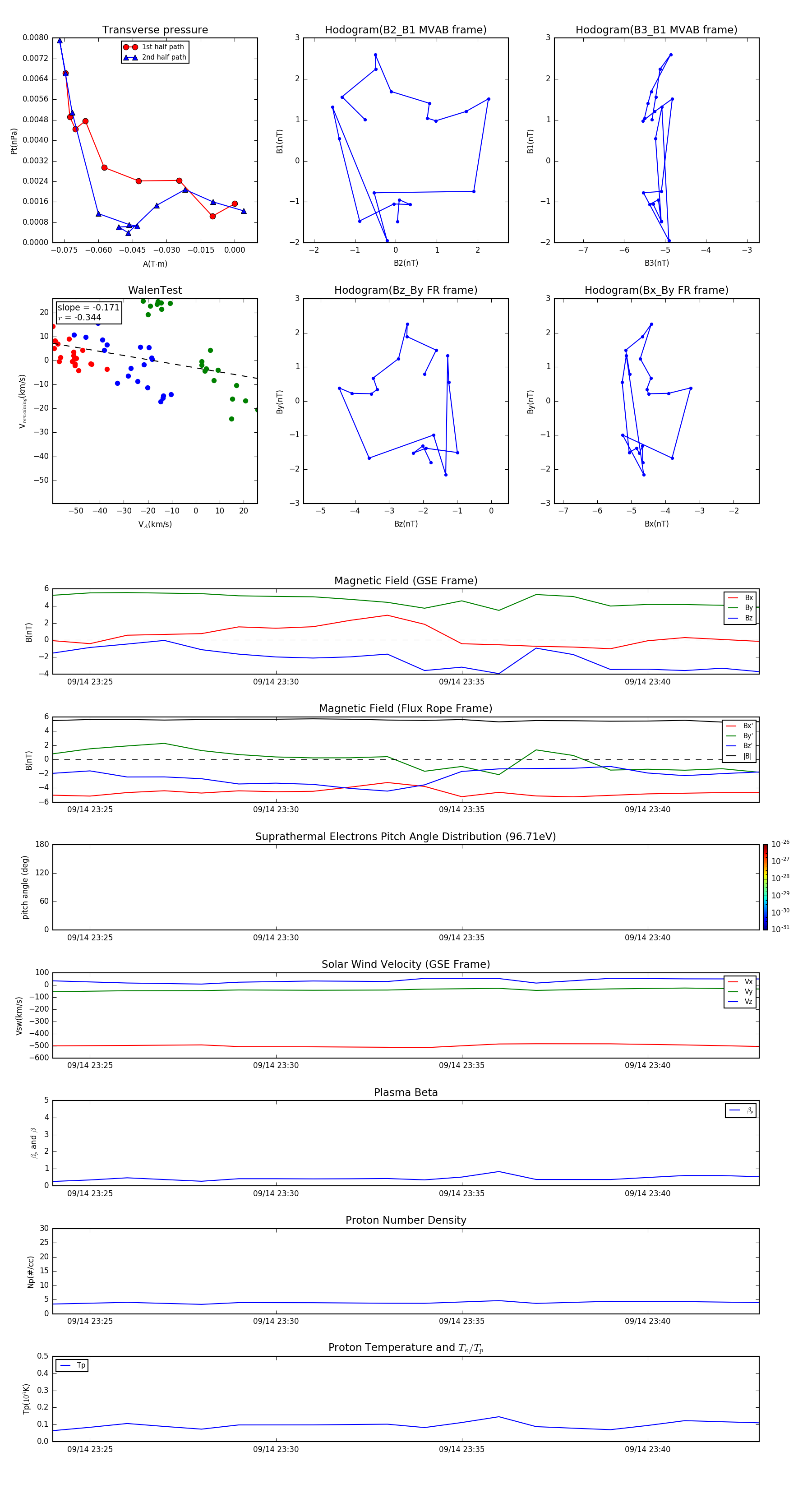
Flux Rope in 2015

Flux Rope Event 2015-09-14 23:24 ~ 2015-09-14 23:43 (20 minutes)


plot