HOME   LIST
‹–   –›

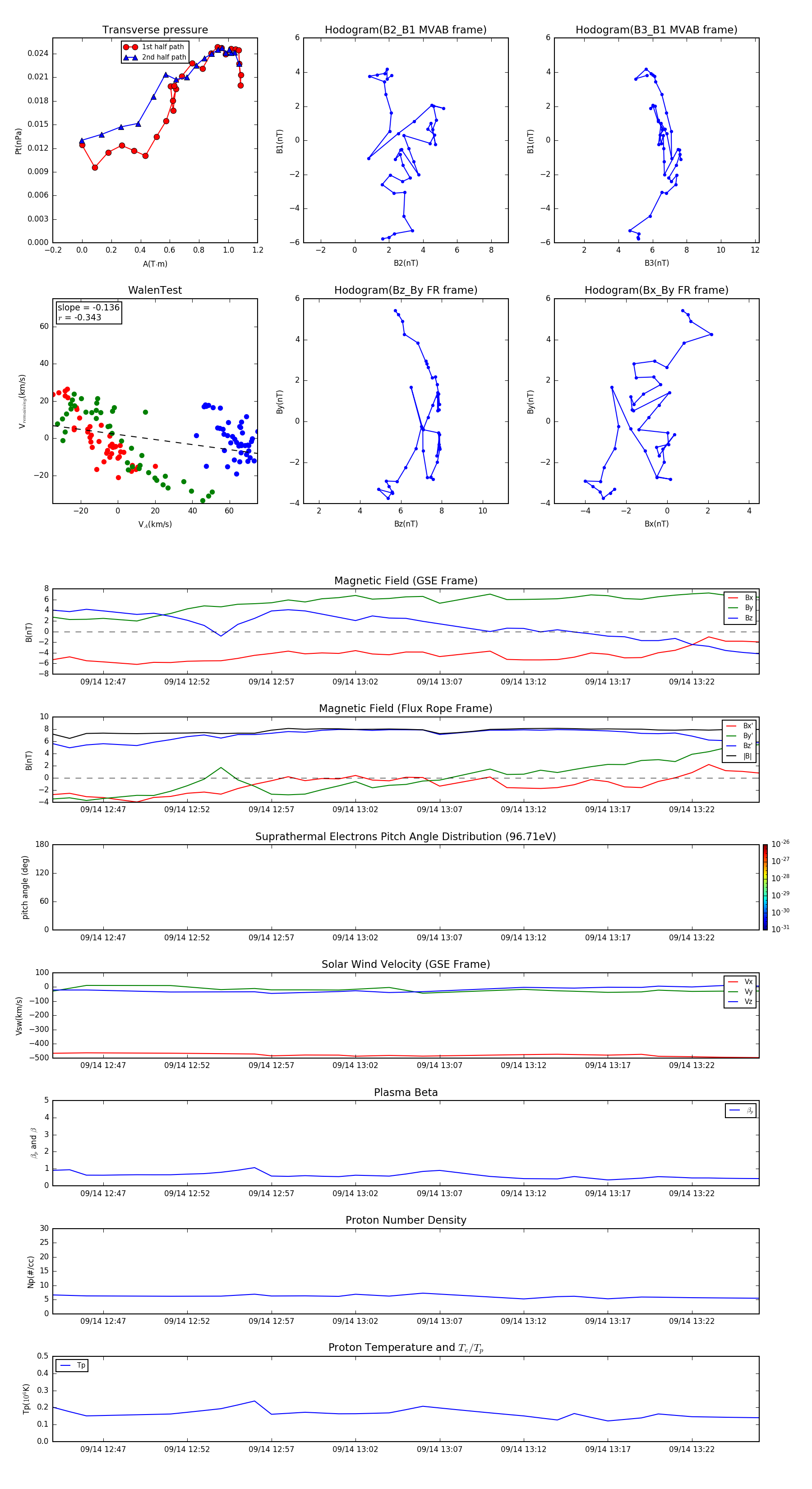
Flux Rope in 2015

Flux Rope Event 2015-09-14 12:44 ~ 2015-09-14 13:26 (43 minutes)


plot