HOME   LIST
‹–   –›

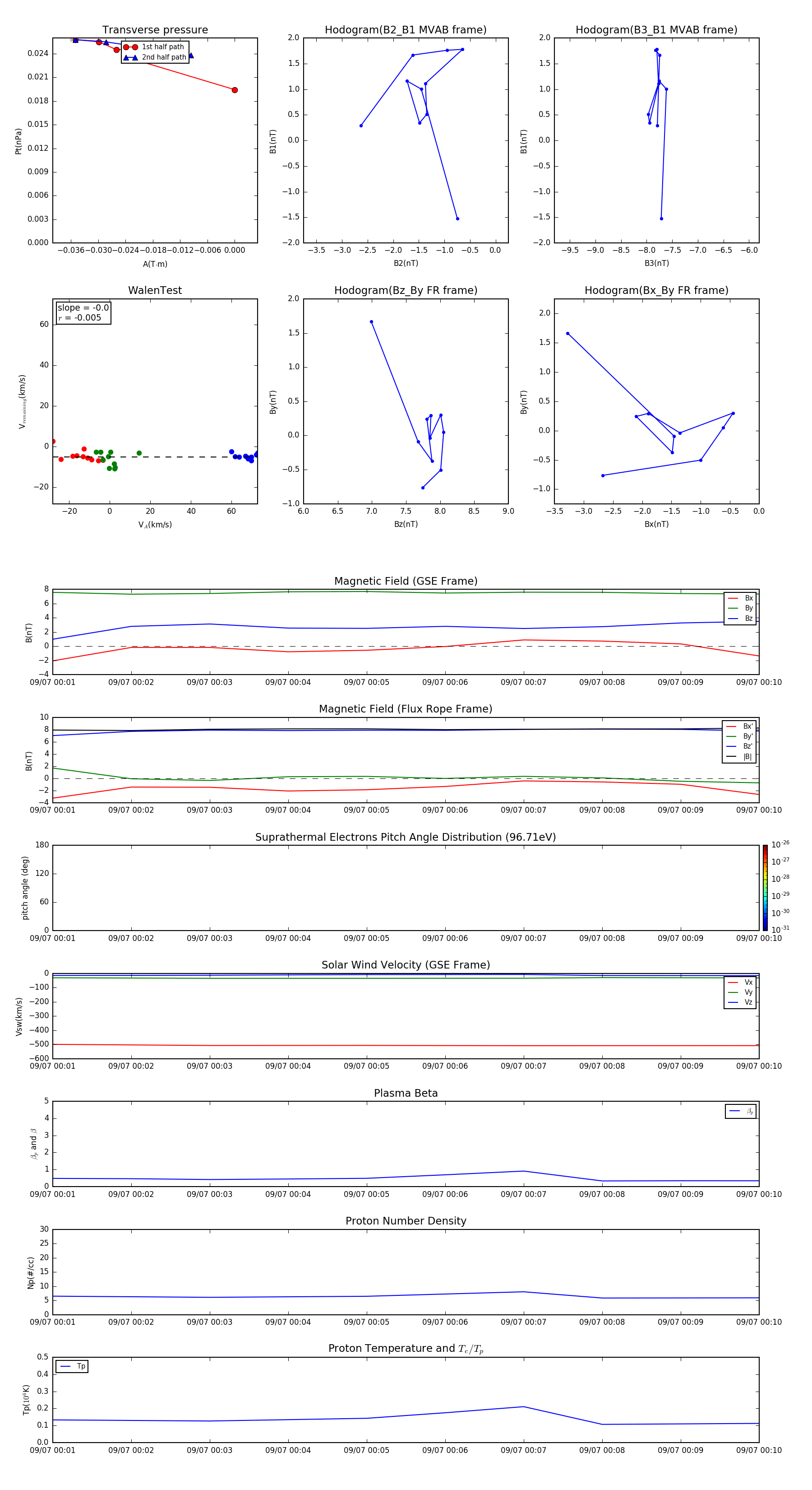
Flux Rope in 2015

Flux Rope Event 2015-09-07 00:01 ~ 2015-09-07 00:10 (10 minutes)


plot