HOME   LIST
‹–   –›

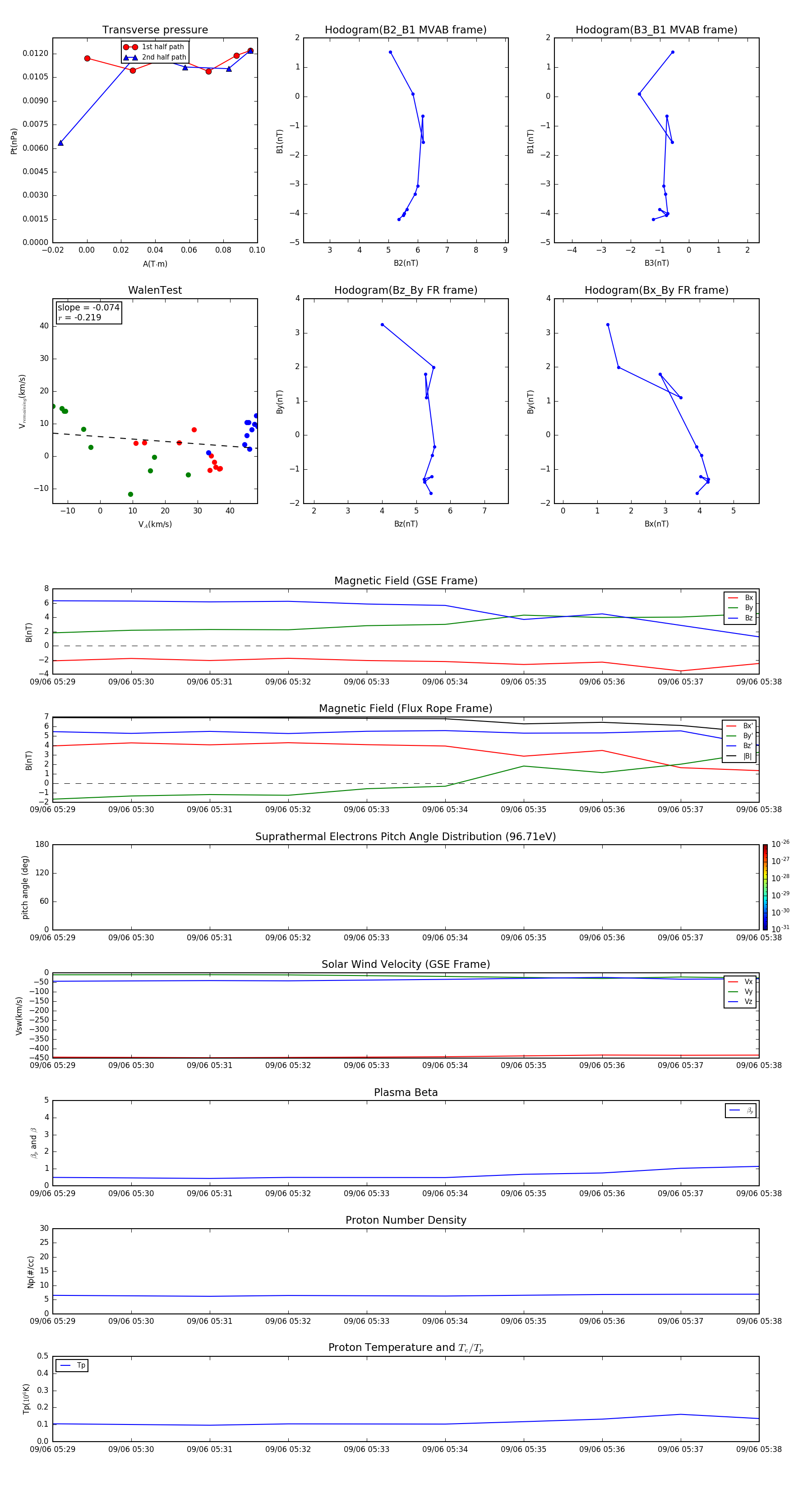
Flux Rope in 2015

Flux Rope Event 2015-09-06 05:29 ~ 2015-09-06 05:38 (10 minutes)


plot