HOME   LIST
‹–   –›

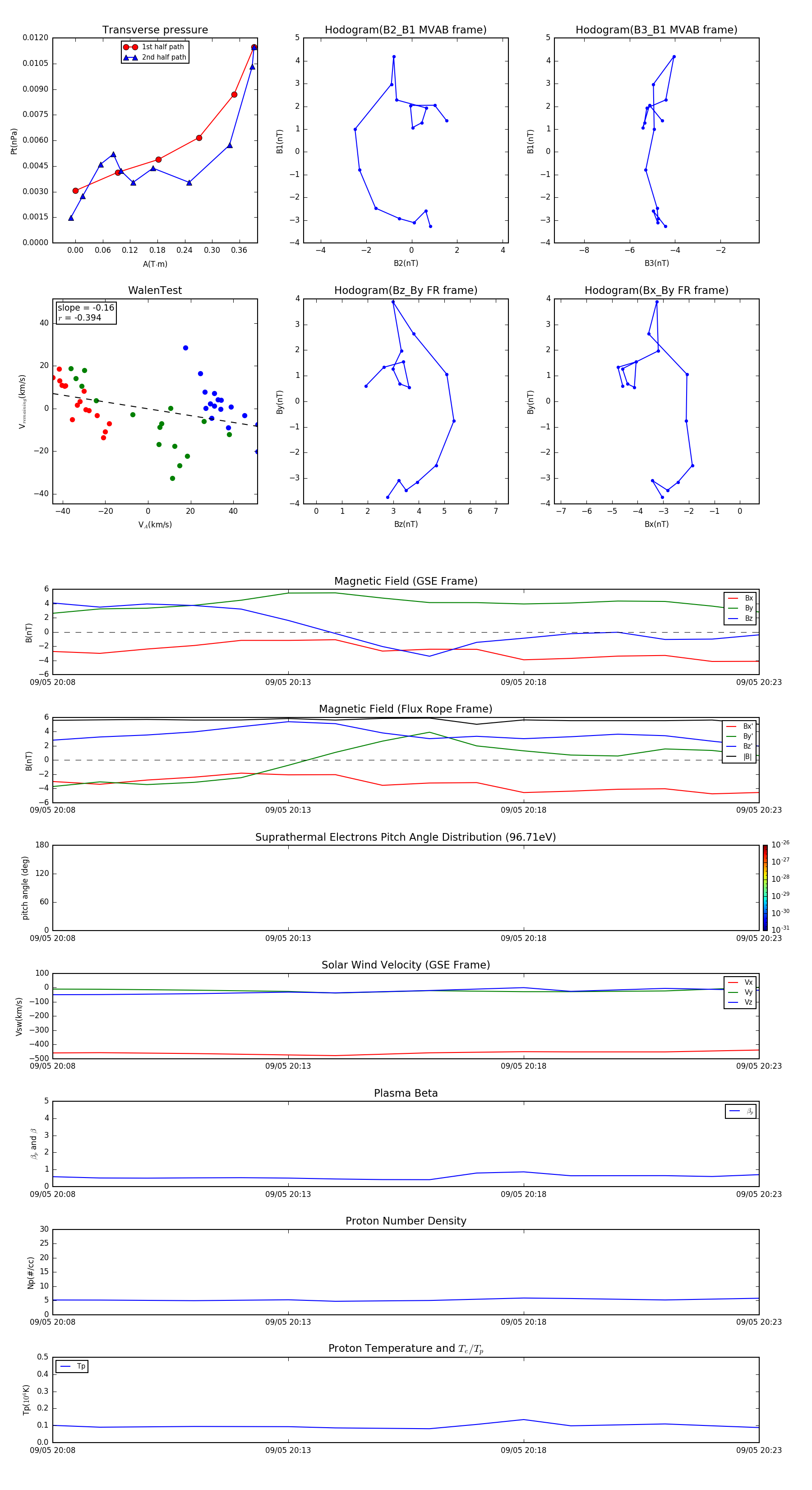
Flux Rope in 2015

Flux Rope Event 2015-09-05 20:08 ~ 2015-09-05 20:23 (16 minutes)


plot